Probiotics improve emotional state in healthy adults, study finds

Daily mood reports reveal what traditional questionnaires miss — probiotics may lift negative emotions in healthy people, opening new avenues for preventive mental health strategies.

Study: Probiotics reduce negative mood over time: the value of daily self-reports in detecting effects. Image Credit: Andrii Zastrozhnov / ShutterstockStudy: Probiotics reduce negative mood over time: the value of daily self-reports in detecting effects. Image Credit: Andrii Zastrozhnov / Shutterstock

In a recent study published in the journal npj Mental Health Research, researchers suggest that probiotics may reduce daily negative mood in healthy individuals over time, although this effect was not captured by standard psychological questionnaires.

Finding ways to augment mental health and prevent psychological symptom onset has become increasingly challenging. Despite advances in neuroscience, psychology, and psychiatry, there is a pressing need for novel, effective interventions, including behavioral therapies, neural stimulation, nutritional supplements, and pharmacotherapies. Research has shown that the gut microbial community can influence brain development, behavior, and neurochemistry.

Studies have shown that rodents receiving gut microbiota from humans with depression exhibit changes reminiscent of depression at behavioral and physiological levels. Various human studies have reported that probiotics can improve anxiety, stress, and depression symptoms. Nevertheless, while some meta-analyses report beneficial effects, results remain inconsistent, particularly in non-clinical populations.

About the study

In the present study, researchers assessed the effects of probiotics on emotion regulation. Individuals were eligible if they had a body mass index (BMI) of 18–30 kg/m², had not taken probiotics or antibiotics in the past three months, or were not taking any medication except hormonal contraceptives for females; those using drugs more than once a month or consuming > 20 units of alcohol per week were excluded.

Additionally, subjects were excluded if they had gastrointestinal, hepatic, or renal disease, central nervous system (CNS) disorder or trauma, psychiatric or psychological disorder, allergy or hypersensitivity to nutrients (e.g., soy, gluten), or participated in dietary programs in the past three months. Participants were randomized to take probiotics or a placebo for four weeks.

Probiotics were supplied as freeze-dried powder containing nine bacterial strains: Lactococcus lactis W19 and W58, Ligilactobacillus salivarius W24, Lacticaseibacillus casei W56, Levilactobacillus brevis W63, Lactobacillus acidophilus W37, Bifidobacterium lactis W51 and W52, and B. bifidum W23. Placebo comprised freeze-dried powder of maltodextrins and maize starch. Further, participants completed several common questionnaires on emotion regulation pre- and post-intervention.

These included the Center for Epidemiological Studies Depression Scale (CES-D), Positive and Negative Affect Schedule (PANAS), Buss-Perry Aggression Questionnaire (BPAQ), Emotion Reactivity Scale, Bermond–Vorst Alexithymia Questionnaire (BVAQ), Penn State Worry Questionnaire (PSWQ), Multidimensional Assessment of Interoceptive Awareness (MAIA), Perceived Stress Scale (PSS), and Leiden Index of Depression Sensitivity – Revised (LEIDS-R).

The facial expression recognition task (FERT) analyzed the accuracy of identifying emotions, and the dot-probe task assessed selective attention for facial emotional expressions. Participants also reported their stool characteristics and mood every day. Group differences were evaluated using the Wilcoxon signed-rank test or two-sample t-tests. An exploratory analysis determined whether pre-intervention questionnaire scores could predict which individuals would best respond to probiotics.

Findings

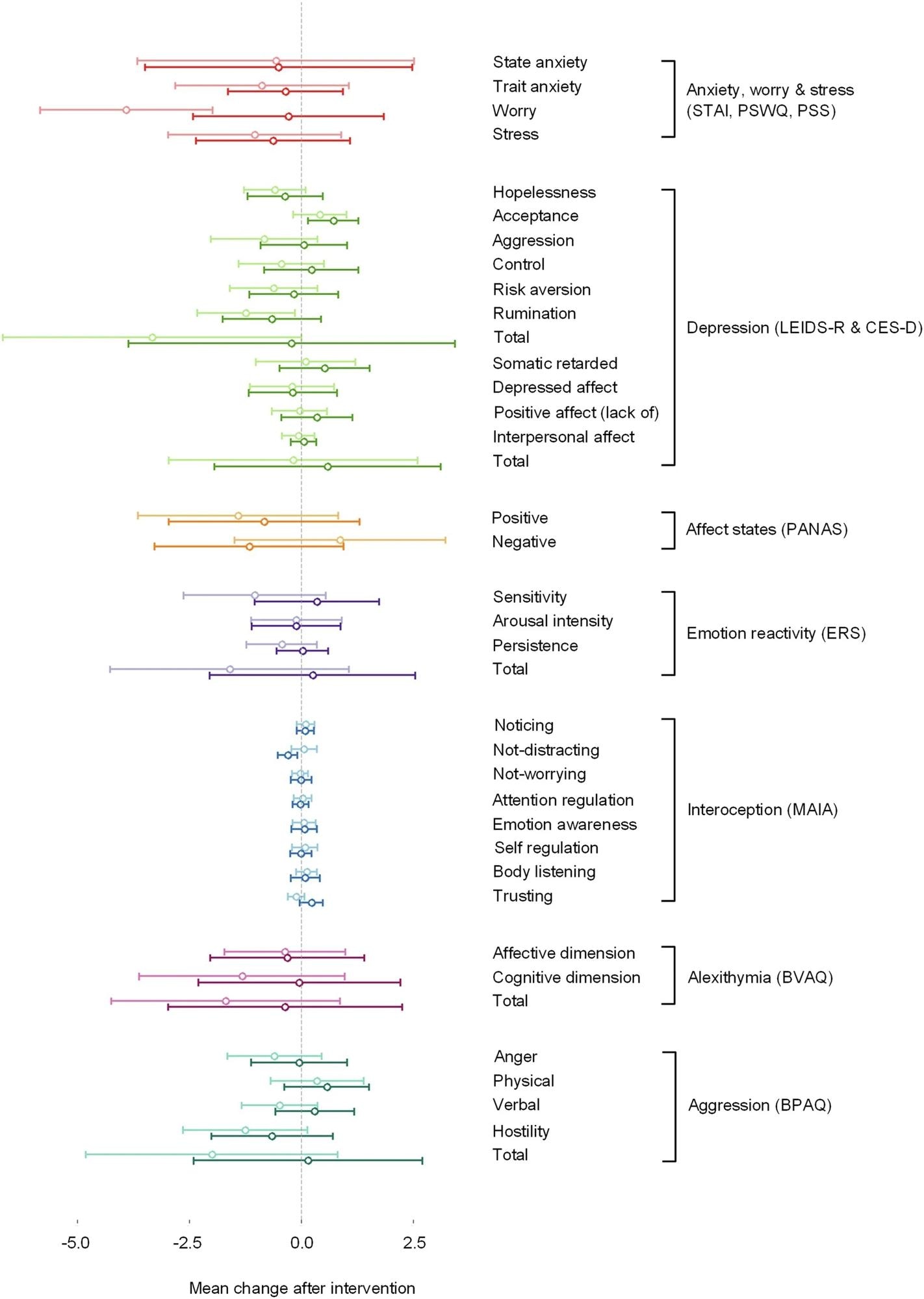
The study assigned 44 healthy adults to each group. Both groups had similar characteristics: subjects were aged 22.3 years and had a BMI of 23 kg/m². The questionnaires provided little evidence that emotion regulation changed significantly as a result of the intervention. PSWQ scores decreased after the intervention for both groups; however, only placebo recipients showed a significant decrease in worry.

The probiotic group (darker colour) is shown below the placebo group (lighter colour) and error bars depict 95% confidence interval of the mean change.The probiotic group (darker colour) is shown below the placebo group (lighter colour) and error bars depict 95% confidence interval of the mean change.

The probiotics group scored lower on MAIA’s not-distracting subscale than the placebo group. This meant that the probiotics group had a greater tendency to become distracted from sensations of discomfort or pain after the intervention.

Moreover, there was no treatment effect on bowel frequency/complaints or the Bristol stool scale. There was no difference between groups for the dot-probe task.

For FERT, the intensity of emotions predicted recognition accuracy, which also varied by type of emotional expression. Nonetheless, there was a main effect of the session; subjects were more accurate in the post-intervention session. A marginally significant interaction was observed between session and group, such that the probiotics group had modestly improved recognition accuracy after the intervention.

Further, the probiotics group showed reduced negative mood, especially after two weeks, as measured through daily mood self-reports, which captured changes not detected by traditional questionnaires. The exploratory analysis revealed some correlation between pre-intervention questionnaire scores and the change in daily negative feelings in probiotics recipients. Importantly, only the LEIDS-R risk aversion subscale significantly predicted improvement in negative mood.

Conclusions

Taken together, there was no evidence that probiotics were beneficial on questionnaire measures of emotion; however, they were associated with a reduction in negative mood over time when assessed through daily mood tracking. Despite using several questionnaires, the only differences post-intervention were the lower scores of the probiotics group on one MAIA subscale and the placebo group on the PSWQ.

The study authors emphasize that pre- and post-intervention questionnaires may be insufficiently sensitive to detect subtle emotional changes in healthy individuals, whereas daily mood tracking provides a more nuanced and temporally rich assessment. Notably, more risk-averse individuals may show a higher reduction in negative moods with probiotics.

Journal reference:
Tarun Sai Lomte

Written by

Tarun Sai Lomte

Tarun is a writer based in Hyderabad, India. He has a Master’s degree in Biotechnology from the University of Hyderabad and is enthusiastic about scientific research. He enjoys reading research papers and literature reviews and is passionate about writing.

Citations

Please use one of the following formats to cite this article in your essay, paper or report:

  • APA

    Sai Lomte, Tarun. (2025, April 10). Probiotics improve emotional state in healthy adults, study finds. News-Medical. Retrieved on January 17, 2026 from https://appetitewellbeing.com/news/20250410/Probiotics-improve-emotional-state-in-healthy-adults-study-finds.aspx.

  • MLA

    Sai Lomte, Tarun. "Probiotics improve emotional state in healthy adults, study finds". News-Medical. 17 January 2026. <https://appetitewellbeing.com/news/20250410/Probiotics-improve-emotional-state-in-healthy-adults-study-finds.aspx>.

  • Chicago

    Sai Lomte, Tarun. "Probiotics improve emotional state in healthy adults, study finds". News-Medical. https://appetitewellbeing.com/news/20250410/Probiotics-improve-emotional-state-in-healthy-adults-study-finds.aspx. (accessed January 17, 2026).

  • Harvard

    Sai Lomte, Tarun. 2025. Probiotics improve emotional state in healthy adults, study finds. News-Medical, viewed 17 January 2026, https://appetitewellbeing.com/news/20250410/Probiotics-improve-emotional-state-in-healthy-adults-study-finds.aspx.

Comments

The opinions expressed here are the views of the writer and do not necessarily reflect the views and opinions of News Medical.
Post a new comment
Post

While we only use edited and approved content for Azthena answers, it may on occasions provide incorrect responses. Please confirm any data provided with the related suppliers or authors. We do not provide medical advice, if you search for medical information you must always consult a medical professional before acting on any information provided.

Your questions, but not your email details will be shared with OpenAI and retained for 30 days in accordance with their privacy principles.

Please do not ask questions that use sensitive or confidential information.

Read the full Terms & Conditions.