
*Important notice: bioRxiv publishes preliminary scientific reports that are not peer-reviewed and, therefore, should not be regarded as conclusive, guide clinical practice/health-related behavior, or treated as established information.
Mammalian hosts for CoVs
Severe acute respiratory syndrome (SARS)-CoV-2 has significantly impacted global public health. Horseshoe bats are the most likely natural reservoir for SARS-CoV-2.
Meanwhile, intermediate hosts have yet to be definitively identified and could include highly diversified animals, such as reptiles, avians, and mammals. Therefore, exploring small mammal CoVs and their zoonotic potential is essential.
Members of the Eulipotyphla order, such as shrews, hedgehogs, and moles, exhibit a close relationship with the Chiroptera order. Since the first detection of CoVs in European hedgehogs in Germany, Erinaceus CoV (EriCoV) has been detected in Italy, France, and the United Kingdom. However, limited studies have focused on Eulipotyphla mammals, which has left gaps in understanding these as small mammalian hosts for CoVs.
About the study
In the present study, researchers perform bioinformatic analyses of CoVs to illustrate evolutionary complexities and viral diversity across hosts. Spike protein sequences of different CoVs were retrieved from the National Center for Biotechnology Information (NCBI) protein database. A maximum likelihood phylogenetic tree was constructed based on spike sequences.
Study findings
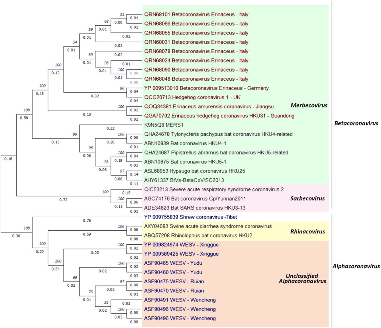
The classification was obtained from the NCBI taxonomy browser under Orthocoronavirinae sub-family. EriCoVs from the same species in the U.K., Germany, and Italy exhibited up to 100% spike protein sequence identity.
All unclassified Italian EriCoVs were similar to EriCoV isolates from the U.K. and Germany. Therefore, Italian EriCoVs could be classified as Merbecovirus.
The two Amur hedgehog HKU31 CoVs from China formed a clade distinct from EriCoVs with up to 79% sequence identity. HKU31 and EriCoV spikes had a mean sequence identity of 56.6% and 55.8%, with the Middle East respiratory syndrome (MERS)-CoV spike protein, respectively. Thus, hedgehogs might harbor other MERS-like CoVs and transmit them to other species.
Sequence identities within Wencheng Sm shrew CoVs (WESVs) ranged from 90% to 99.74%, with WESVs forming a divergent group in the Alpha CoV genus. The highest spike sequence identity between WESVs and other Alpha CoVs was 34.68% with HKU2, the Rhinolophus bat CoV. Likewise, shrew CoV emerged as a single clade in Alpha CoVs distinct from WESVs with a mean sequence identity of 20% with other Alpha CoVs.

Maximum likelihood phylogenetic analysis of the hedgehog coronavirus stains, shrew coronavirus strains, and related alphacoronavirus and betacoronavirus strains based on spike protein amino acid sequences. The isolates colored in red are hedgehog coronaviruses and the isolates colored in blue are shrew coronaviruses.
The team analyzed 201 Alpha and Beta CoV strains for furin cleavage sites in their spikes. Cleavage sites in spikes were identified from 44 strains, 17 of which have bats as hosts, while 27 have other mammalian hosts. Domestic animals, including dogs, cats, cattle, horses, and rabbits, were also identified as hosts for potentially transmissible CoVs.
Additionally, furin sequences were analyzed across animal species, including mammals, hedgehogs, and shrews. Pairwise sequence alignment revealed a high degree of conservation of furins across animals.
Furin cleavage sites in Eulipotyphla CoVs were predicted by ProP and PiTou programs. PiTou revealed zero furin cleavage sites in the viral strains. Six WESVs have positive ProP predictions at atypical sites and might be cleaved by other proteases or false positives.

The number of alphacoronaviruses and betacoronaviruses with furin cleavage sites corresponding to their host animals. Most viruses are hosted by bats (17 strains).
Two WESV spike proteins with high ProP consensus scores were aligned and compared to the MERS-CoV spike. The putative proprotein convertase (PC) cleavage sites did not align with the spike cleavage site between S1 and S2 spike domains; instead, these sites were located within the S1 domain.
A spike structural model of one WESV was generated based on the HKU2 spike, which has a high identity with WESVs. The cleavage site in the model was an exposed loop accessible by proteases.
Conclusions
Shrew CoVs and WESVs were found to diverge from a distinct ancestor from other Alpha CoVs. Hedgehog CoVs including HKU31 and EriCoV were in the same Merbecovirus sub-genus as MERS-CoV.
A PC cleavage site near 512 was identified in WESV, thus suggesting its zoonotic potential. PC5, PC7, and endoproteases, other than furin, could cleave this site.
Animals harboring spike-cleaving furins, such as bats, dogs, cats, pigs, rats, horses, cattle, antelopes, and camels, were more likely to host and transmit CoVs. Shrews and hedgehog CoVs may recombine with other animal CoVs and emerge as new viruses.
These data are essential to understand CoV evolution and transmission, as novel CoVs pose a significant burden to global health. Growing urbanization increases animal-human interactions, with the trade of small mammals in wet markets increasing the likelihood of pathogenic spillover events. Therefore, broad animal surveillance should be implemented and individuals should take precautions to avoid contact with these small mammals.

*Important notice: bioRxiv publishes preliminary scientific reports that are not peer-reviewed and, therefore, should not be regarded as conclusive, guide clinical practice/health-related behavior, or treated as established information.