Development of a potent, broadly protective vaccine against all SARS-CoV-2 variants

In a recent study published in the journal npj Vaccines, researchers in China designed, produced, and evaluated the neutralization efficacy of a recombinant coronavirus disease 2019 (COVID-19) vaccine containing four hot-spot substitution mutations based on a prefusion-stabilized severe acute respiratory syndrome coronavirus 2 (SARS-CoV-2) spike protein (S) trimer.

Study: A potent, broadly protective vaccine against SARS-CoV-2 variants of concern Image Credit: StarLine / Shutterstock

Study: A potent, broadly protective vaccine against SARS-CoV-2 variants of concern. Image Credit: StarLine / Shutterstock

Background

The World Health Organization (WHO) has classified the SARS-CoV-2 Alpha, Beta, Gamma, Delta, and Omicron variants as variants of concern because they carry mutations in their spike protein that increase their transmissibility and ability to evade vaccine-induced immunity, as compared to the ancestral Wuhan strain.

The N501Y mutation in the receptor binding domain (RBD), which is reported to increase transmissibility by 40–70%, is shared by the Alpha, Beta, Gamma, and Omicron variants. Additionally, the Beta, Gamma, and Omicron variants also carry substitution mutations in the E484 and K417 positions, while the D614G mutation is present in all five variants of concern. A modified vaccine antigen containing substitution mutations shared by the variants of concern could elicit broadly neutralizing antibodies against the circulating variants.

About the study

The present study used the HexaPro (S-6P) S-trimer and an Alum/cytosine phosphoguanine (CpG) 7909 dual adjuvant system to create a modified spike trimer vaccine containing the four spike protein substitution mutations commonly found in the five variants of concern. Vero-E6 cells were used to propagate SARS-CoV-2 viruses of the ancestral strain and the variants of concern. The modified S-trimer was produced by synthesizing and cloning the codon-optimized gene into a mammalian expression vector.

The trimeric conformation and purity of the modified spike protein were tested using sodium dodecyl sulfate-polyacrylamide gel electrophoresis (SDS-PAGE) and size-exclusion high-performance liquid chromatography (HPLC). The modified spike-trimer’s binding affinity to the human angiotensin-converting enzyme-2 (ACE-2) receptor and other kinetic properties were determined using biolayer interferometry assays.

The animal models used to test immunogenicity and antibody responses to viral challenge included BALB/c mice, rhesus macaques, and Golden Syrian hamsters. The animals were intramuscularly administered different vaccine doses, and the control and enzyme-linked immunosorbent assays (ELISA) and pseudovirus neutralization assays were used to determine the serum antibody titers. During the live virus neutralization experiments, plaque reduction neutralization assays were used to measure the macaque serum samples, while cytopathic effect neutralization assays were used to determine the neutralizing antibody titers in hamster serum samples.

Furthermore, peripheral blood mononuclear cells (PBMCs) or splenocytes harvested from the vaccinated animals 14 days after the second vaccine dose and analyzed through flow cytometry were used for intracellular cytokine staining assay and enzyme-linked immunospot (ELISPOT) assay to examine the immune responses elicited by the vaccines.

Additionally, quantitative reverse transcription polymerase chain reaction (qRT-PCR) was used to monitor SARS-CoV-2 ribonucleic acid (RNA) levels using swab samples and organ tissue from the animal models. Hamster and rhesus macaque lung tissues fixed in formalin and embedded in paraffin were used for hematoxylin and eosin staining and to study immunohistochemistry.

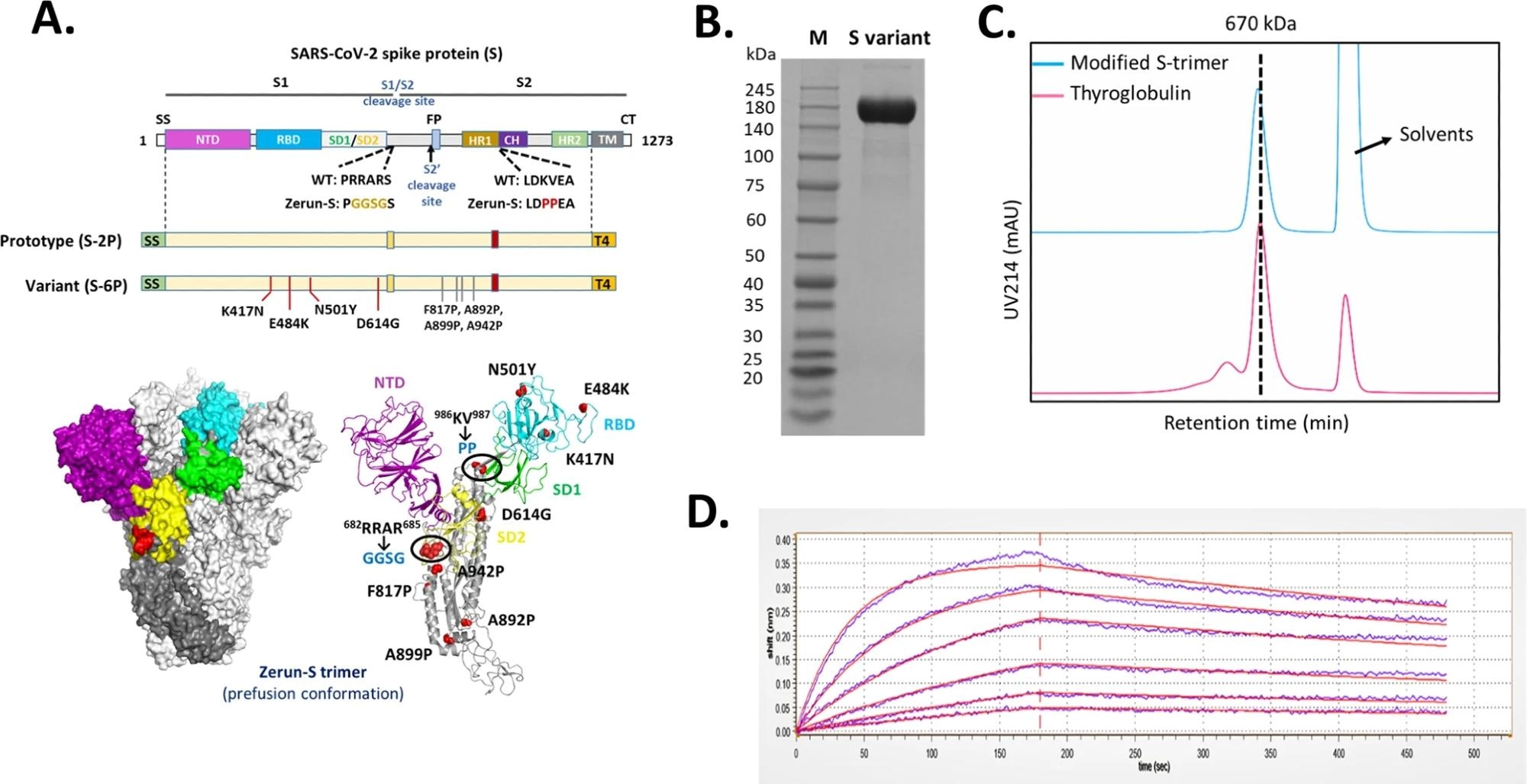
A Domain architecture of the SARS-CoV-2 S protein. SS signal sequence, NTD N-terminal domain, RBD receptor-binding domain, SD1 subdomain 1, SD2 subdomain 2, S1/S2 S1/S2 protease cleavage site, S2' S2' protease cleavage site, FP fusion peptide, HR1 heptad repeat 1, CH central helix, CD connector domain, HR2 heptad repeat 2, TM transmembrane domain, CT cytoplasmic tail. Prototype S-trimer (S-2P) contains two consecutive proline substitutions at residues 986 and 987, a “GGSG” substitution at the furin cleavage site, and a C-terminal T4 fibritin trimerization motif. Variant S-trimer (S-6P) contains additional four beneficial proline substitutions (F817P, A892P, A899P, and A942P), and four hot spot residues (K417N, E484K, N501Y, and D614G). The structure model of S-trimer was generated by the SWISS-MODEL using homology modeling techniques (http://swissmodel.expasy.org/), and the 3D structure figures were prepared using PyMOL (www.pymol.org). B SDS-PAGE analysis of purified variant S-trimer. Molecular weight standards are indicated at the left in kDa. C Size-Exclusion HPLC chromatogram of purified variant S-trimer (shown as cyan line) and a 670 kDa molecular weight standard (shown as purple line). D Binding profiles of variant S-trimer to human ACE2 measured by BLI in GatorPrime. The data are shown as blue lines, and the best fit of the data to a 1:1 binding model is shown in red.

Results

The results reported broadly neutralizing antibody responses elicited by the novel variant vaccine against the ancestral Wuhan strain and the five variants of concern. In BALB/c mice models and rhesus macaques, the vaccine induced a significant CD4+ T helper cell response and stimulated the T helper type 1 cytokine profile.

During the viral challenge in Golder Syrian hamsters with the Beta and Delta variants, immunization with the recombinant vaccine decreased viral loads in the lung tissue and nasal turbinates and resulted in reduced lung inflammation and an increase in weight. The vaccine also decreased the viral loads in the lung and bronchus tissue and reduced viral shedding in the throat, blood, and anal swabs in rhesus macaques challenged with prototype SARS-CoV-2.

Two doses of the variant vaccine comprising the modified S-6P trimer and the alum/CpG 7909 adjuvant elicited potent cross-neutralizing antibodies and displayed post-challenge protection against the ancestral Wuhan strain and the Alpha, Beta, Gamma, Delta, and Omicron variants in mice, rhesus macaque, and hamster models.

Conclusions

Overall, the results from the neutralization assays and viral challenge tests indicated that the variant vaccine consisting of a modified S-6P trimer and a dual adjuvant of alum and CpG 7909 elicited potent cross-reactive neutralizing antibodies in hamsters, mice, and rhesus macaque models. The broad neutralizing ability against the ancestral Wuhan strain and the five major variants of concern make this variant vaccine a promising candidate for clinical trials.

Journal reference:
Dr. Chinta Sidharthan

Written by

Dr. Chinta Sidharthan

Chinta Sidharthan is a writer based in Bangalore, India. Her academic background is in evolutionary biology and genetics, and she has extensive experience in scientific research, teaching, science writing, and herpetology. Chinta holds a Ph.D. in evolutionary biology from the Indian Institute of Science and is passionate about science education, writing, animals, wildlife, and conservation. For her doctoral research, she explored the origins and diversification of blindsnakes in India, as a part of which she did extensive fieldwork in the jungles of southern India. She has received the Canadian Governor General’s bronze medal and Bangalore University gold medal for academic excellence and published her research in high-impact journals.

Citations

Please use one of the following formats to cite this article in your essay, paper or report:

  • APA

    Sidharthan, Chinta. (2022, December 15). Development of a potent, broadly protective vaccine against all SARS-CoV-2 variants. News-Medical. Retrieved on January 18, 2026 from https://appetitewellbeing.com/news/20221115/Development-of-a-potent-broadly-protective-vaccine-against-all-SARS-CoV-2-variants.aspx.

  • MLA

    Sidharthan, Chinta. "Development of a potent, broadly protective vaccine against all SARS-CoV-2 variants". News-Medical. 18 January 2026. <https://appetitewellbeing.com/news/20221115/Development-of-a-potent-broadly-protective-vaccine-against-all-SARS-CoV-2-variants.aspx>.

  • Chicago

    Sidharthan, Chinta. "Development of a potent, broadly protective vaccine against all SARS-CoV-2 variants". News-Medical. https://appetitewellbeing.com/news/20221115/Development-of-a-potent-broadly-protective-vaccine-against-all-SARS-CoV-2-variants.aspx. (accessed January 18, 2026).

  • Harvard

    Sidharthan, Chinta. 2022. Development of a potent, broadly protective vaccine against all SARS-CoV-2 variants. News-Medical, viewed 18 January 2026, https://appetitewellbeing.com/news/20221115/Development-of-a-potent-broadly-protective-vaccine-against-all-SARS-CoV-2-variants.aspx.

Comments

The opinions expressed here are the views of the writer and do not necessarily reflect the views and opinions of News Medical.
Post a new comment
Post

Sign in to keep reading

We're committed to providing free access to quality science. By registering and providing insight into your preferences you're joining a community of over 1m science interested individuals and help us to provide you with insightful content whilst keeping our service free.

or

While we only use edited and approved content for Azthena answers, it may on occasions provide incorrect responses. Please confirm any data provided with the related suppliers or authors. We do not provide medical advice, if you search for medical information you must always consult a medical professional before acting on any information provided.

Your questions, but not your email details will be shared with OpenAI and retained for 30 days in accordance with their privacy principles.

Please do not ask questions that use sensitive or confidential information.

Read the full Terms & Conditions.

You might also like...
COVID-19 immunity stays specific and barely boosts protection against common cold coronaviruses