An innovative nasal vaccine strategy to combat COVID

In a recent study published in the journal Science, researchers at Yale University developed a novel coronavirus disease 2019 (COVID-19) vaccination strategy termed 'prime and spike' (P&S) that leveraged existing systemic immunity triggered by parenteral vaccination (prime) to boost immunity at the respiratory mucosa.

Image Credit: Sergey Chips / Shutterstock

Background

The respiratory mucosa is the primary site of severe acute respiratory syndrome coronavirus 2 (SARS-CoV-2) infection in humans; however, at this site, parenteral vaccination regimens cannot induce adequate protective immunity. Relying on intramuscular (IM) administration, these vaccines have been shown to induce high levels of circulating antibodies, memory B cells, and circulating effector cluster of differentiation (CD)4+ and CD8+ T cells in preclinical and clinical models. However, they fail to induce tissue-resident memory B (BRM) cells and T (TRM) cells and mucosal immunoglobulin G (IgG) and dimeric IgA.

Recent preclinical assessments of vaccines delivered intranasally (IN) induced adequate mucosal immunogenicity at respiratory mucosa. They also conferred immune protection and reduced viral shedding in mice, hamsters, and nonhuman primates. Further, they induced cross-reactive immunity against sarbecoviruses.

About the study

In the present study, researchers hypothesized systemic priming with messenger ribonucleic acid (mRNA)-lipid nanoparticle (LNP) followed by IN boosting conferred adequate protective immunity, unlike parenteral vaccination.

So they vaccinated K18-hACE2 mice with mRNA-based BNT162b2 vaccine IM - the prime dose. After 14 days, they intranasally (IN) administered an unadjuvanted SARS-CoV-2 spike - the booster dose. The team used divergent unadjuvanted intranasal SARS-CoV-2 spike boosters or an immunosilent polyplex encapsulating spike mRNA. They euthanized these mice at days 21 or 28 to assess for mucosal humoral immunity.

First, the team assessed anti-SARS-CoV-2 spike IgG and IgA in nasal turbinates, bronchoalveolar lavage fluid (BALF), and serum. IM prime nor IN spike alone helped mice develop mucosal anti-SARS-CoV-2 antibodies. However, mice that received P&S developed high levels of anti-SARS-CoV-2 IgA and IgG in the nasal wash and BALF.

Further, the researchers compared mucosal CD8+ T cell and antibody responses following P&S under varying conditions. For instance, they tested the efficacy of two-week versus four-week boosting intervals. Likewise, they tested how 25-μl P&S vaccine formulations worked compared to 50-μl intranasal inoculations. Finally, the team evaluated humoral and cellular mucosal immune responses on days 91 and 140 in mice who received IM mRNA-LNP and were boosted with IN spike three months later.

Results

The BRMcells in the lungs serve as an important local immune effector in protecting against SARS-CoV-2. P&S led to increased antigen-specific B cells within lung tissue. It also increased class-switched antibody-secreting cells (ASC) and class-switched BRM cells in lung tissue expressing IgA or IgG. Thus, P&S elicited local B cell responses in the lung. Furthermore, P&S expanded the lung parenchyma and airway CD8+ TRM and CD4+ TRM cells.

The results showed that the robustness of P&S was modifiable across multiple experimental variables, yet, it did not affect overall immune responses. Most importantly, even delayed IN P&S boosting (up to three months after priming) elicited durable mucosal humoral and cellular immune responses.

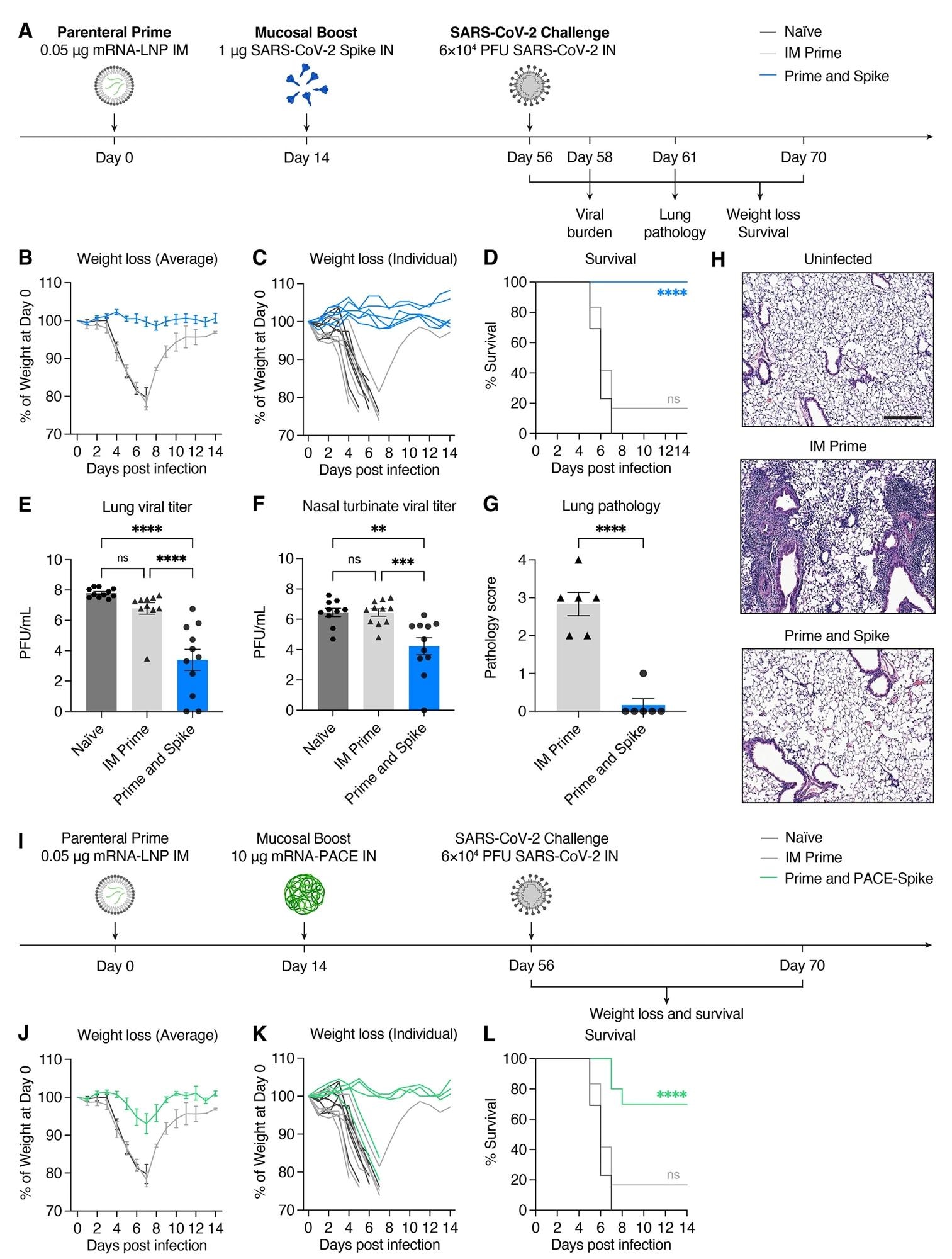
Intranasal SARS-CoV-2 spike boosting protects against COVID-19-like disease.(A) Experimental schema: K18-hACE2 mice were IM primed with 0.05 μg of mRNA-LNP and IN boosted with 1 μg of spike IN 14 days post IM Prime. Six weeks post boost, mice were challenged with 6×104 PFU SCV2 (2019n-CoV/USA_WA1/2020). The first cohort was used to evaluate weight loss and survival up to 14 days post infection (DPI). The second cohort was used to collect lung and nasal turbinate tissues 2 DPI for viral titer measurement. The third cohort was used to collect lung tissues 5 DPI for histological assessment. (B to D) Weight loss and survival of naïve, IM Prime, or P&S mice from 1 to 14 DPI. (E to F) Measurement of infectious virus titer in lung and nasal turbinate tissues at 2 DPI by plaque assay. (G) Pathology score of lung sections at 5 DPI by hematoxylin and eosin (H&E) staining. (H) Representative H&E staining results from uninfected, IM Prime, or P&S mice. Scale bar: 250 μm. Sections are representative of multiple sections from at least five mice per group. (I) Experimental schema: K18-hACE2 mice were IM primed with 0.05 μg of mRNA-LNP and IN boosted with 10 μg of mRNA encapsulated by PACE (IN PACE-Spike) 14 days post IM Prime. Six weeks post boost, mice were challenged with 6×104 PFU SCV2 (2019n-CoV/USA_WA1/2020). Weight loss and survival were monitored up to 14 DPI. (J to L) Weight loss and survival of naïve, IM Prime, or Prime and PACE-Spike K18-hACE2 mice from 1 to 14 DPI. Mean ± s.e.m.; Statistical significance was calculated by [(D) and (L)] log-rank Mantel–Cox test, [(E) and (F)] one-way ANOVA followed by Tukey’s correction, or (G) Student’s t test; *P≤0.05, **P ≤ 0.01, ***P ≤ 0.001, ****P ≤ 0.0001. Individual data points are represented and are pooled from two independent experiments.

Intranasal SARS-CoV-2 spike boosting protects against COVID-19-like disease.(A) Experimental schema: K18-hACE2 mice were IM primed with 0.05 μg of mRNA-LNP and IN boosted with 1 μg of spike IN 14 days post-IM Prime. Six weeks post boost, mice were challenged with 6×104 PFU SCV2 (2019n-CoV/USA_WA1/2020). The first cohort was used to evaluate weight loss and survival up to 14 days post-infection (DPI). The second cohort was used to collect lung and nasal turbinate tissues 2 DPI for viral titer measurement. The third cohort was used to collect lung tissues 5 DPI for histological assessment. (B to D) Weight loss and survival of naïve, IM Prime, or P&S mice from 1 to 14 DPI. (E to F) Measurement of infectious virus titer in lung and nasal turbinate tissues at 2 DPI by plaque assay. (G) Pathology score of lung sections at 5 DPI by hematoxylin and eosin (H&E) staining. (H) Representative H&E staining results from uninfected IM Prime, or P&S mice. Scale bar: 250 μm. Sections are representative of multiple sections from at least five mice per group. (I) Experimental schema: K18-hACE2 mice were IM primed with 0.05 μg of mRNA-LNP and IN boosted with 10 μg of mRNA encapsulated by PACE (IN PACE-Spike) 14 days post-IM Prime. Six weeks post boost, mice were challenged with 6×104 PFU SCV2 (2019n-CoV/USA_WA1/2020). Weight loss and survival were monitored up to 14 DPI. (J to L) Weight loss and survival of naïve, IM Prime, or Prime and PACE-Spike K18-hACE2 mice from 1 to 14 DPI. Mean ± s.e.m.; Statistical significance was calculated by [(D) and (L)] log-rank Mantel-Cox test, [(E) and (F)] one-way ANOVA followed by Tukey’s correction, or (G) Student’s t test; *P≤0.05, **P ≤ 0.01, ***P ≤ 0.001, ****P ≤ 0.0001. Individual data points are represented and pooled from two independent experiments.

Conclusions

FluMist is the only approved respiratory mucosal vaccine that relies on a live attenuated influenza virus. It is only approved for young people and is contraindicated in people with pre-existing respiratory conditions. Several recombinant subunit vaccines are administered IN but require co-formulation with adjuvants to enhance immunogenicity. However, administering such vaccines to the respiratory tract in humans has proven difficult without adjuvants. Also, IN adjuvanted inactivated influenza vaccine has led to Bell's palsy in some cases, likely due to adjuvant toxicity mediating neuronal inflammation. As SARS-CoV-2 continues to evolve and become more immune evasive and transmissible, boosting that induces mucosal immunity is urgently warranted.

The current study described the preclinical development of an alternative vaccine strategy, P&S. P&S utilized diverse unadjuvanted spike subunit protein(s) to elicit strong protective mucosal immunity following mRNA-LNP parenteral vaccination. Since P&S leveraged pre-existing immunity rather than inhibited it, unadjuvanted IN P&S boosting proved more successful in individuals who had received multiple previous vaccine doses. In addition, P&S could also trigger mucosal immunity to other sarbecoviruses, such as SARS-CoV-1. Further, it could be broadly applicable as a booster against new SARS-CoV-2 VOCs in a previously vaccinated individual or as a de novo primary immunization strategy against other emerging respiratory pathogens.

Journal reference:
  • Unadjuvanted intranasal spike vaccine elicits protective mucosal immunity against sarbecoviruses, Tianyang Mao, Benjamin Israelow, Mario A. Peña-Hernández, Alexandra Suberi, Liqun Zhou, Sophia Luyten, Melanie Reschke, Huiping Dong, Robert J. Homer, W. Mark Saltzman, Akiko Iwasaki, Science 2022, DOI: 10.1126/science.abo2523, https://www.science.org/doi/10.1126/science.abo2523
Neha Mathur

Written by

Neha Mathur

Neha is a digital marketing professional based in Gurugram, India. She has a Master’s degree from the University of Rajasthan with a specialization in Biotechnology in 2008. She has experience in pre-clinical research as part of her research project in The Department of Toxicology at the prestigious Central Drug Research Institute (CDRI), Lucknow, India. She also holds a certification in C++ programming.

Citations

Please use one of the following formats to cite this article in your essay, paper or report:

  • APA

    Mathur, Neha. (2022, October 31). An innovative nasal vaccine strategy to combat COVID. News-Medical. Retrieved on January 18, 2026 from https://appetitewellbeing.com/news/20221031/An-innovative-nasal-vaccine-strategy-to-combat-COVID.aspx.

  • MLA

    Mathur, Neha. "An innovative nasal vaccine strategy to combat COVID". News-Medical. 18 January 2026. <https://appetitewellbeing.com/news/20221031/An-innovative-nasal-vaccine-strategy-to-combat-COVID.aspx>.

  • Chicago

    Mathur, Neha. "An innovative nasal vaccine strategy to combat COVID". News-Medical. https://appetitewellbeing.com/news/20221031/An-innovative-nasal-vaccine-strategy-to-combat-COVID.aspx. (accessed January 18, 2026).

  • Harvard

    Mathur, Neha. 2022. An innovative nasal vaccine strategy to combat COVID. News-Medical, viewed 18 January 2026, https://appetitewellbeing.com/news/20221031/An-innovative-nasal-vaccine-strategy-to-combat-COVID.aspx.

Comments

The opinions expressed here are the views of the writer and do not necessarily reflect the views and opinions of News Medical.
Post a new comment
Post

Sign in to keep reading

We're committed to providing free access to quality science. By registering and providing insight into your preferences you're joining a community of over 1m science interested individuals and help us to provide you with insightful content whilst keeping our service free.

or

While we only use edited and approved content for Azthena answers, it may on occasions provide incorrect responses. Please confirm any data provided with the related suppliers or authors. We do not provide medical advice, if you search for medical information you must always consult a medical professional before acting on any information provided.

Your questions, but not your email details will be shared with OpenAI and retained for 30 days in accordance with their privacy principles.

Please do not ask questions that use sensitive or confidential information.

Read the full Terms & Conditions.

You might also like...
Tattoo ink alters immune cells and weakens some vaccine responses