An improved COVID-19 vaccine shows promise against Omicron in experimental models

In a recent study published in the journal Science Translational Medicine, researchers in the United States designed a bivalent coronavirus disease 2019 (COVID-19) vaccine on the messenger ribonucleic acid (mRNA) platform.

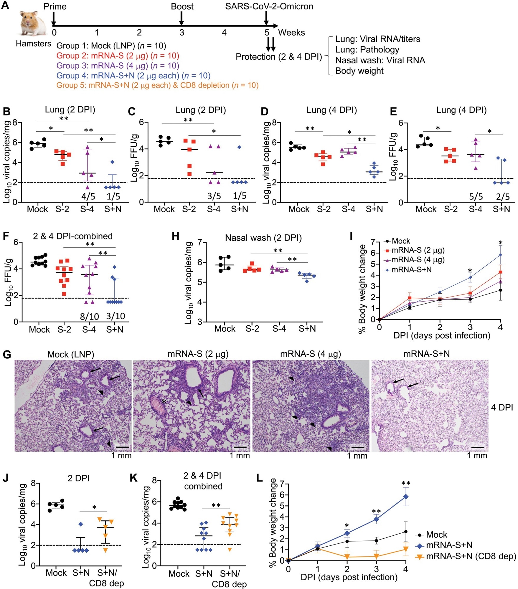
This mRNA-lipid nanoparticle (LNP) vaccine encoded a full-length nucleocapsid (N) protein of severe acute respiratory syndrome coronavirus 2 (SARS-CoV-2) ancestral strain Wuhan-Hu1. They evaluated its immunogenicity and efficacy in mice and hamster models against all SARS-CoV-2 variants of concern (VOCs) alone and combined with the current clinically used mRNA-based vaccines based on spike (S) protein.

Study: Dual spike and nucleocapsid mRNA vaccination confer protection against SARS-CoV-2 Omicron and Delta variants in preclinical models. Image Credit: Orpheus FX / ShutterstockStudy: Dual spike and nucleocapsid mRNA vaccination confer protection against SARS-CoV-2 Omicron and Delta variants in preclinical models. Image Credit: Orpheus FX / Shutterstock

Background

All COVID-19 vaccines combating SARS-CoV-2 infections target the SARS-CoV-2 S protein or its receptor binding domain (RBD) for eliciting a potent neutralizing antibody (nAb) response. Thus, the researchers hypothesized that a vaccine targeting a more conserved SARS-CoV-2 protein or multivalent vaccines would provide broader protection against newly-emerging highly mutated SARS-CoV-2 variants. The SARS-CoV-2 N protein is a highly conserved and potent immunogen shown to trigger a strong T cell response, which makes it an ideal candidate for incorporation into next-generation vaccines.

About the study

In the present study, researchers evaluated the immunogenicity of mRNA-N vaccine formulation in BALB/c mice. They created two groups, with seven mice each, and vaccinated them with phosphate-buffered saline (PBS) (mock) or 1 μg of m-RNA N vaccine intramuscularly (IM) at week zero (prime) and week 3 (booster). Following primary vaccination, the team collected serum samples for antibody analysis. After booster vaccination, they euthanized mice for further immunological analyses.

The team examined the T cell responses in splenocytes by flow cytometry. Likewise, they measured the N-specific T cell response by intracellular cytokine staining (ICS) of splenocytes. In addition, they performed an interferon-gamma (IFN-γ) enzyme-linked immunosorbent spot (ELISPOT) assay to evaluate the mRNA-N vaccine-induced T cell responses.

Furthermore, the researchers used an enzyme-linked immunosorbent assay (ELISA) to determine antibody titers of N-specific–binding immunoglobulin G (IgG). The team performed similar vaccine evaluations against the SARS-CoV-2 Delta VOC in Syrian hamsters.

Study findings

The mRNA-N was highly immunogenic but only moderately controlled SARS-CoV-2 infection. However, the combination mRNA-S+N vaccination more robustly controlled the SARS-CoV-2 Delta and Omicron VOCs in the lungs of infected mice than mRNA-S alone and provided additional protection against both variants resulting in reduced viral load in their upper respiratory tract (URT).

Dual spike and nucleocapsid mRNA vaccination confer protection against SARS-CoV-2 Omicron and Delta variants in preclinical modelsDual spike and nucleocapsid mRNA vaccination confer protection against SARS-CoV-2 Omicron and Delta variants in preclinical models

The study provided considerable evidence suggesting the involvement of T cells in the mRNA-S+N vaccine-induced protection against SARS-CoV-2 variants. For instance, mRNA-N alone induced modest protection against both SARS-CoV-2 and Delta strains in the absence of neutralizing antibodies. Likewise, the results of in vivo cell depletion analysis suggested the potential involvement of a cluster of differentiation 8 (CD8+) T cells in the mRNA-S+N vaccine-induced immune protection. The authors performed an antigen-specific immune analysis and observed that the induction of N-specific immunity with enhanced S-specific immunity helped bivalent mRNA vaccine mount a more vigorous immune response.

Intriguingly, the mRNA S-based vaccine and the combination vaccine (mRNA-S+N) had similar mRNA-S doses, yet, it augmented S-specific immunity. One hypothesis is that cross-priming effects occurred between N and S antigens following vaccination by the mRNA-S+N vaccine. It is also likely that mRNA-N co-immunization induced an immune environment that favored the development of S-specific immunity. However, future studies should investigate all the events following combined mRNA-S+N vaccination, including antigen presentation and stimulation of the innate and inflammatory responses.

Conclusions

The study highlighted that since the mRNA-LNP platform has been tested and shown a favorable safety profile in multiple clinical studies in humans, this approach could be rapidly made clinically viable against yet-to-emerge SARS-CoV-2 VOCs. Previous studies have demonstrated challenges in designing COVID-19 vaccines with VOC-specific sequences. The vaccine tested in the current study had mRNA-N and mRNA-S amino acid sequences from the Wuhan-Hu-1. Yet, it elicited robust protection against both Delta and Omicron VOCs, which was exemplary. Further testing of the combination vaccine approach in non-human primates (NHPs) would provide more opportunities to evaluate its safety and efficacy.

In hamsters challenged by SARS-CoV-2 VOCs, the combined mRNA-S+N vaccine induced robust viral control in the lungs. However, its additive antiviral effect appeared to diminish in URT. Therefore, future studies should investigate heterologous vaccination approaches involving different vaccine platforms and immunization routes. For instance, vaccination strategies using IM, intranasal and oral delivery routes to improve protection against VOCs in the URT.

Journal reference:
  • Dual spike and nucleocapsid mRNA vaccination confer protection against SARS-CoV-2 Omicron and Delta variants in preclinical models, Renee L. Hajnik, Jessica A. Plante, Yuejin Liang, Mohamad-Gabriel Alameh, Jinyi Tang, Srinivasa Reddy Bonam, Chaojie Zhong, Awadalkareem Adam, Dionna Scharton, Grace H. Rafael, Yang Liu, Nicholas C. Hazell, Jiaren Sun, Lynn Soong, Pei-Yong Shi, Tian Wang, David H. Walker, Jie Sun, Drew Weissman, Scott C. Weaver, Kenneth S. Plante, Haitao Hu, Science Translational Medicine 2022, DOI: 10.1126/scitranslmed.abq1945, https://www.science.org/doi/10.1126/scitranslmed.abq1945
Neha Mathur

Written by

Neha Mathur

Neha is a digital marketing professional based in Gurugram, India. She has a Master’s degree from the University of Rajasthan with a specialization in Biotechnology in 2008. She has experience in pre-clinical research as part of her research project in The Department of Toxicology at the prestigious Central Drug Research Institute (CDRI), Lucknow, India. She also holds a certification in C++ programming.

Citations

Please use one of the following formats to cite this article in your essay, paper or report:

  • APA

    Mathur, Neha. (2022, September 18). An improved COVID-19 vaccine shows promise against Omicron in experimental models. News-Medical. Retrieved on January 21, 2026 from https://appetitewellbeing.com/news/20220918/An-improved-COVID-19-vaccine-shows-promise-against-Omicron-in-experimental-models.aspx.

  • MLA

    Mathur, Neha. "An improved COVID-19 vaccine shows promise against Omicron in experimental models". News-Medical. 21 January 2026. <https://appetitewellbeing.com/news/20220918/An-improved-COVID-19-vaccine-shows-promise-against-Omicron-in-experimental-models.aspx>.

  • Chicago

    Mathur, Neha. "An improved COVID-19 vaccine shows promise against Omicron in experimental models". News-Medical. https://appetitewellbeing.com/news/20220918/An-improved-COVID-19-vaccine-shows-promise-against-Omicron-in-experimental-models.aspx. (accessed January 21, 2026).

  • Harvard

    Mathur, Neha. 2022. An improved COVID-19 vaccine shows promise against Omicron in experimental models. News-Medical, viewed 21 January 2026, https://appetitewellbeing.com/news/20220918/An-improved-COVID-19-vaccine-shows-promise-against-Omicron-in-experimental-models.aspx.

Comments

The opinions expressed here are the views of the writer and do not necessarily reflect the views and opinions of News Medical.
Post a new comment
Post

Sign in to keep reading

We're committed to providing free access to quality science. By registering and providing insight into your preferences you're joining a community of over 1m science interested individuals and help us to provide you with insightful content whilst keeping our service free.

or

While we only use edited and approved content for Azthena answers, it may on occasions provide incorrect responses. Please confirm any data provided with the related suppliers or authors. We do not provide medical advice, if you search for medical information you must always consult a medical professional before acting on any information provided.

Your questions, but not your email details will be shared with OpenAI and retained for 30 days in accordance with their privacy principles.

Please do not ask questions that use sensitive or confidential information.

Read the full Terms & Conditions.

You might also like...
Hybrid polymer nanocarriers enable efficient inhaled mRNA vaccine delivery to the lungs