Omicron surges in England especially in young

In a recent study published on the medRxiv* preprint server, researchers used data from the real-time assessment of community transmission-1 (REACT-1) study to analyze the severe acute respiratory syndrome coronavirus 2 (SARS-CoV-2) community prevalence, the effect of age and region on the infection, vaccine efficacy in children, booster vaccine effectiveness in adults, and the emergence of the Omicron variant in England.

Study: Rapid increase in Omicron infections in England during December 2021: REACT-1 study. Image Credit: Adao / Shutterstock.com

Study: Rapid increase in Omicron infections in England during December 2021: REACT-1 study. Image Credit: Adao / Shutterstock.com

This news article was a review of a preliminary scientific report that had not undergone peer-review at the time of publication. Since its initial publication, the scientific report has now been peer reviewed and accepted for publication in a Scientific Journal. Links to the preliminary and peer-reviewed reports are available in the Sources section at the bottom of this article. View Sources

Increasing SARS-CoV-2 cases

Despite the high level of vaccinated population in England, the rapid rise in the SARS-CoV-2 Omicron variant has led England to have the highest number of SARS-CoV-2 cases recorded to date during the month of December 2021. Although various studies have explored SARS-CoV-2 transmission and severity, detailed information about the severity and spread of the Omicron variant in the general population is not available yet.

About the study

In the present study, researchers determined the prevalence of SARS-CoV-2, as well as the transmission dynamics of the SARS-CoV-2 Omicron variant in England, using data collected from the REACT-1 study.

The REACT-1 study has data regarding the prevalence of SARS-CoV-2 in England from May 2020. Self-administered throat and nose swabs were obtained from individuals who were five years or older were included in the study. These swabs were then analyzed by reverse transcription-polymerase chain reaction (RT-PCR), with the SARS-CoV-2 positive samples further analyzed using viral genome sequencing.

About 16 rounds of REACT-1 study had been completed when the study was conducted, with each having a data collection period of two to three weeks per month for 100,000 or more participants. Data regarding lifestyle, socio-demographic factors, symptoms before swab testing, previous coronavirus disease 2019 (COVID-19) history, and other relevant clinical information were collected through telephonic or online questionnaires.

The present study was conducted from the end of November to mid-December 2021 and included about 100,000 total participants from the REACT-1 study.

Study findings

The results indicated a high overall community prevalence of 1.41% during the 16th round since the estimated reproduction number (R) for the entire 16th round was 1.13 and that for the observations since December 1, 2021, was 1.27. Participants aged 18 to 54 years had an R of 1.23 and 1.41 for the entire 16th round and since December 1, 2021, respectively.

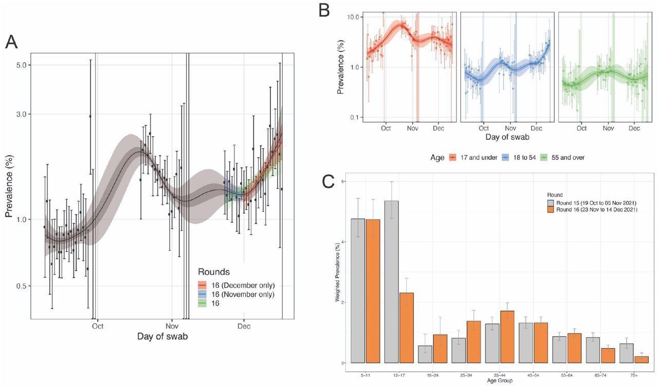
(A) Comparison of exponential model fits to round 16 (green), round 16 from 23-30 November (blue) and from 1 December onwards (red) in addition to a P-spline model fit to all rounds of REACT-1 (black, shown here only for rounds 14, 15 and 16). Shaded blue and red regions show the 95% posterior credible interval for the exponential models, and the shaded grey region shows 50% (dark grey) and 95% (light grey) posterior credible interval for the P-spline model. Results are presented for each day (X-axis) of sampling for round 14, round 15 and round 16 and the prevalence of swab positivity is shown (Y-axis) on a log scale. Weighted observations (black dots) and 95% confidence intervals (vertical lines) are also shown. (B) P-spline models fit to all rounds of REACT-1 for those aged 17 years and under (red), those aged 18 to 54 years inclusive (blue) and those aged 55 years and over (green). (C) The weighted prevalence of swab positivity by age group for round 15 and round 16. Bars show the prevalence point estimates (grey for round 15 and orange for round 16), and the vertical lines represent the 95% confidence intervals.

(A) Comparison of exponential model fits to round 16 (green), round 16 from 23-30 November (blue) and from 1 December onwards (red) in addition to a P-spline model fit to all rounds of REACT-1 (black, shown here only for rounds 14, 15 and 16). Shaded blue and red regions show the 95% posterior credible interval for the exponential models, and the shaded grey region shows 50% (dark grey) and 95% (light grey) posterior credible interval for the P-spline model. Results are presented for each day (X-axis) of sampling for round 14, round 15 and round 16 and the prevalence of swab positivity is shown (Y-axis) on a log scale. Weighted observations (black dots) and 95% confidence intervals (vertical lines) are also shown. (B) P-spline models fit to all rounds of REACT-1 for those aged 17 years and under (red), those aged 18 to 54 years inclusive (blue) and those aged 55 years and over (green). (C) The weighted prevalence of swab positivity by age group for round 15 and round 16. Bars show the prevalence point estimates (grey for round 15 and orange for round 16), and the vertical lines represent the 95% confidence intervals.

The data offers strong evidence for a steep increase in prevalence in London with an R of 1.62 since December 1, 2021, and a daily prevalence of 6.07% on December 14, 2021. According to the data from December 1, 2021, to December 11, 2021, a total of 11 Omicron cases were identified from the 275 lineages studied.  All Omicron cases were detected in two-dose vaccinated participants between the ages of 18-54 years old, nine of whom were males, five from London, two asymptomatic, seven symptomatic, and two had unknown symptoms.

(A) Weighted prevalence of swab positivity by region for round 15 and round 16. Bars represent prevalence point estimates (grey for round 15 and orange for round 16), and the vertical lines the corresponding 95% confidence intervals. (B) P-spline models fit to all rounds of REACT-1 for each of the nine regions separately. Shown here only for the period of round 14, round 15 and round 16. Shaded regions show 50% (dark shade) and 95% (light shade) posterior credible interval for the P-spline models. (C) Neighborhood smoothed average prevalence by lower-tier local authority area for round 16. Neighborhood prevalence was calculated from nearest neighbors (the median number of neighbors within 30 km in the study). Average neighborhood prevalence displayed for individual lower-tier local authorities for the whole of England and for South East, South West and London. Regions: NE = North East, NW = North West, YH = Yorkshire and The Humber, EM = East Midlands, WM = West Midlands, EE = East of England, L = London, SE = South East, SW = South West

Based on swab positivity, there was about a 66% daily increase in the proportion of Omicron cases as compared to the Delta variant. The highest prevalence of 4.74% of swab positivity by age was observed in unvaccinated children between the ages of 5 and 11 years and was similar to the prevalence in this age group in round 15. However, the prevalence in children aged 12 to 17 years was 5.35% and 2.31% in rounds 15 and 16, respectively.  

By December 14, 2021, around 76.6% of children in England aged 12 to 17 years had received at least one dose of the vaccine and had about 57.9% vaccine effectiveness against infection. More than 90% of the adults had received the third vaccine dose and the prevalence of swab positivity in adults 65 years or older, as well as 75 years or older, dropped from 0.84% to 0.48%, and 0.63% to 0.21% in rounds 15 and 16, respectively.

Conclusions

The present study reported a large decline in swab positivity from rounds 15 and 16 of the REACT-1 study among vaccinated children aged 12 to 17 years, whereas a high prevalence was observed in unvaccinated children aged 5 to 11 years. Similarly, a decline in swab positivity was observed in booster-vaccinated adults aged 65 years or older. Taken together, the study findings reinforce the significance of vaccination and booster dose campaigns.

Nevertheless, the rapidly increasing number of SARS-CoV-2 cases and the proportion of Omicron cases in England during December 2021 highlight the importance of additional mitigation measures to control the current COVID-19 wave in England and worldwide.

This news article was a review of a preliminary scientific report that had not undergone peer-review at the time of publication. Since its initial publication, the scientific report has now been peer reviewed and accepted for publication in a Scientific Journal. Links to the preliminary and peer-reviewed reports are available in the Sources section at the bottom of this article. View Sources

Journal references:

Article Revisions

  • May 10 2023 - The preprint preliminary research paper that this article was based upon was accepted for publication in a peer-reviewed Scientific Journal. This article was edited accordingly to include a link to the final peer-reviewed paper, now shown in the sources section.
Shanet Susan Alex

Written by

Shanet Susan Alex

Shanet Susan Alex, a medical writer, based in Kerala, India, is a Doctor of Pharmacy graduate from Kerala University of Health Sciences. Her academic background is in clinical pharmacy and research, and she is passionate about medical writing. Shanet has published papers in the International Journal of Medical Science and Current Research (IJMSCR), the International Journal of Pharmacy (IJP), and the International Journal of Medical Science and Applied Research (IJMSAR). Apart from work, she enjoys listening to music and watching movies.

Citations

Please use one of the following formats to cite this article in your essay, paper or report:

  • APA

    Susan Alex, Shanet. (2023, May 10). Omicron surges in England especially in young. News-Medical. Retrieved on January 18, 2026 from https://appetitewellbeing.com/news/20220103/Omicron-surges-in-England-especially-in-young.aspx.

  • MLA

    Susan Alex, Shanet. "Omicron surges in England especially in young". News-Medical. 18 January 2026. <https://appetitewellbeing.com/news/20220103/Omicron-surges-in-England-especially-in-young.aspx>.

  • Chicago

    Susan Alex, Shanet. "Omicron surges in England especially in young". News-Medical. https://appetitewellbeing.com/news/20220103/Omicron-surges-in-England-especially-in-young.aspx. (accessed January 18, 2026).

  • Harvard

    Susan Alex, Shanet. 2023. Omicron surges in England especially in young. News-Medical, viewed 18 January 2026, https://appetitewellbeing.com/news/20220103/Omicron-surges-in-England-especially-in-young.aspx.

Comments

The opinions expressed here are the views of the writer and do not necessarily reflect the views and opinions of News Medical.
Post a new comment
Post

Sign in to keep reading

We're committed to providing free access to quality science. By registering and providing insight into your preferences you're joining a community of over 1m science interested individuals and help us to provide you with insightful content whilst keeping our service free.

or

While we only use edited and approved content for Azthena answers, it may on occasions provide incorrect responses. Please confirm any data provided with the related suppliers or authors. We do not provide medical advice, if you search for medical information you must always consult a medical professional before acting on any information provided.

Your questions, but not your email details will be shared with OpenAI and retained for 30 days in accordance with their privacy principles.

Please do not ask questions that use sensitive or confidential information.

Read the full Terms & Conditions.

You might also like...
Azelastine nasal spray prevents COVID-19 and rhinovirus infections