In-depth analysis of SARS-CoV-2 specific T cells in unexposed individuals

T cells are critical in eliciting an immunological response to viral infection. The T cells' baseline composition directly affects their response to a virus. However, the complexity of precursor states remains poorly characterized. It has previously been observed that memory T cells recognize human immunodeficiency virus (HIV), cytomegalovirus (CMV), herpes simplex virus (HSV), and yellow fever virus (YFV) in individuals who tested negative for these diseases.

Further, studies in mice have indicated that the environment plays a critical role in pathogen resistance. For instance, mice raised in a free-living environment elicit a buildup of memory T cells, which offer protection against infections.

Study: SARS-CoV-2-specific T cells in unexposed adults display broad trafficking potential and cross-react with commensal antigens. Image Credit: CROCOTHERY/Shutterstock

Study: SARS-CoV-2-specific T cells in unexposed adults display broad trafficking potential and cross-react with commensal antigens. Image Credit: CROCOTHERY/Shutterstock

This news article was a review of a preliminary scientific report that had not undergone peer-review at the time of publication. Since its initial publication, the scientific report has now been peer reviewed and accepted for publication in a Scientific Journal. Links to the preliminary and peer-reviewed reports are available in the Sources section at the bottom of this article. View Sources

Pre-existing memory for SARS-CoV-2 is commonly believed to reflect antigen encounters from previous exposures to common circulating coronaviruses (CCCoV). Consistent with this, a subset of T cells that respond to SARS-CoV-2 peptides also respond to CCCoV peptides. The existence of pre-existing memory T cells capable of recognizing viruses that are not closely related to their circulating relatives also suggests that factors other than similar pathogens could lead to precursor T cell differentiation.

A new study published in the bioRxiv* preprint server aimed to analyze SARS-CoV-2 specific T-cells in unexposed individuals in detail and looked for alternate sources of antigens that could stimulate pre-existing T cell differentiation.

The study

The study analyzed blood samples from 12 uninfected donors. CD4+T cells specific for SARS-CoV-2 were detected using a direct ex vivo approach with peptide-MHC (pMHC) tetramers. A collection of 12 peptides that activated T cells in COVID-19 patients was chosen to synthesize tetramers.

Here, tetramer labeling was employed in conjunction with magnetic column enrichment to enable the enumeration of uncommon tetramer-labeled T lymphocytes in the unprimed repertoire. Anti-CD45RO and CCR7 antibody labeling was used to identify the baseline differentiation states of tetramer-labeled T cells.

The evaluation included 117 CD4+ populations specific for SARS-CoV-2 in 12 healthy, unexposed adults. Following this, the researchers used CD45RO and CCR7 labeling to broadly divide tetramer-labeled cells in order to assess precursor differentiation states.

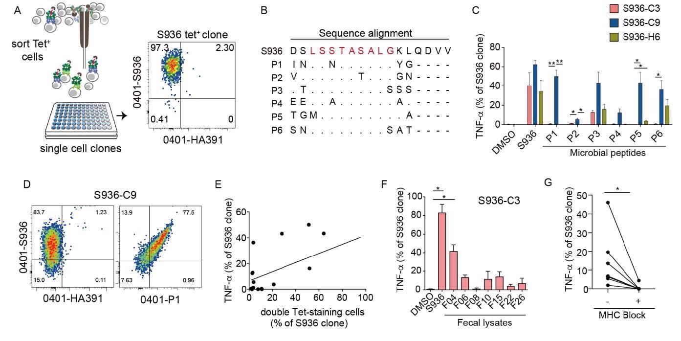
Pre-existing memory to SARS-CoV-2 cross-react with commensal-derived antigens (A) Schematics illustrating tetramer sorting and in vitro culture to generate single T cell clones. Plot shows representative staining to confirm tetramer-binding of the expanded clone. (B) Sequence alignment of Spike sequence with commensal bacteria-derived peptides. Predicted HLA-DR binding register is colored in red. (C) Plots show T cell response from three S936 clones after an 8-hour stimulation with vehicle, cognate spike peptide, or commensal microbial peptides. Responding T cells are identified by intracellular cytokine staining for TNF-. (D) Representative plot showing co-staining of S936-C9 clone by tetramers loaded with S936 or P1, a Bacteroides TonB-dependent receptor-derived sequence. Tetramers containing a non-cross-reactive influenza peptide was used as a negative control (HA 391-410). (E) The relationship between T cells’ ability to respond to microbial peptides by TNF- production and to bind the same peptide by tetramer-staining. Each symbol represents measurements from each clone to one microbial peptide. Plot combines data from S936-C3, C9, and H6. (F) The frequency of S936-C3 clone that stained for TNF- after stimulation with DCs treated with vehicle, cognate peptide, or fecal lysates from 7 healthy adults. (G) The frequency of TNF-+ cells from S936-C3 clone that responded to fecal lysates in the absence or presence of anti-MHC class II blocking antibodies. Each symbol represents treatment with a different fecal lysate. For (C), a two-way ANOVA was used with p-values for pairwise comparisons computed using Tukey’s procedure. For (E) Pearson correlation was computed (0.5589, p = 0.0159). Line represents least square regression line. For (F) Welch’s ANOVA was used with p-values for pairwise comparisons computed using Dunnett’s T3 procedure. For (G), paired t-test was used. Data are shown as Mean ± SEM. * p < 0.05, ** p < 0.01.
Pre-existing memory to SARS-CoV-2 cross-react with commensal-derived antigens (A) Schematics illustrating tetramer sorting and in vitro culture to generate single T cell clones. The plot shows representative staining to confirm tetramer-binding of the expanded clone. (B) Sequence alignment of Spike sequence with commensal bacteria-derived peptides. The predicted HLA-DR binding register is colored in red. (C) Plots show T cell response from three S936 clones after an 8-hour stimulation with a vehicle, cognate spike peptide, or commensal microbial peptides. Responding T cells are identified by intracellular cytokine staining for TNF-. (D) Representative plot showing co-staining of S936-C9 clone by tetramers loaded with S936 or P1, a Bacteroides TonB-dependent receptor-derived sequence. Tetramers containing a non-cross-reactive influenza peptide were used as a negative control (HA 391-410). (E) The relationship between T cells’ ability to respond to microbial peptides by TNF- production and to bind the same peptide by tetramer-staining. Each symbol represents measurements from each clone to one microbial peptide. Plot combines data from S936-C3, C9, and H6. (F) The frequency of S936-C3 clone that stained for TNF- after stimulation with DCs treated with vehicle, cognate peptide, or fecal lysates from 7 healthy adults. (G) The frequency of TNF-+ cells from S936-C3 clone that responded to fecal lysates in the absence or presence of anti-MHC class II blocking antibodies. Each symbol represents treatment with a different fecal lysate. For (C), a two-way ANOVA was used with p-values for pairwise comparisons computed using Tukey’s procedure. For (E) Pearson correlation was computed (0.5589, p = 0.0159). Line represents least square regression line. For (F) Welch’s ANOVA was used with p-values for pairwise comparisons computed using Dunnett’s T3 procedure. For (G), paired t-test was used. Data are shown as Mean ± SEM. * p < 0.05, ** p < 0.01.

Findings

It was noted that SARS-CoV2 precursors were detectable in samples from all donors but exhibited large inter-individual and antigen-dependent variations. In general, the frequency of spike-specific T cells was lower compared to cells that recognized epitopes outside of the spike region.

An examination of the precursor differentiation state disclosed heterogeneous memory phenotypes that differed by epitope specificity and varied across donors. Overall, only 36% of cells expressed a naive phenotype, while others expressed a memory phenotype, including 39.2% central memory cells (CM), 20% effector memory cells (EM), and 4.8% terminal effector cells.

An analysis of whether T cells received stimulatory signals at baseline showed that pre-immune SARS-CoV-2 specific T cells exist in varying numbers and exhibit a range of differentiation characteristics in healthy individuals. The results imply that pre-existing memory states could be acquired via antigens other than conserved epitopes from different coronaviruses. Additionally, the data demonstrated the possibility of antigen interaction in the intestinal environment for a subset of pre-existing memory T cells specific for SARS-CoV-2.

Intestinal microbes were speculated to have the potential to drive cross-reactive T cell activation. In addition, T cell cross recognition between SARS-CoV2 and other microbial peptides was demonstrated. Taken together, the findings indicate that unexposed people have a highly varied pre-existing repertoire against SARS-CoV-2. T cell priming most likely began beyond the gastrointestinal system, at other barrier locations such as the skin, and resulted in the formation of a pre-existing memory population with a varied range of trafficking potential and polarization states.

These findings underscore the complexity of SARS-CoV-2-specific T cells at baseline and suggest a role for the microbiome in the formation of pre-existing immunity. However, it is unclear how distinct pre-existing populations and baseline polarization states interact to influence the quality of immune response to viruses.

Inference

In summary, the investigation demonstrated that pre-existing memory T cells exhibit a diversity of phenotypes and tissue tropism. The findings support the hypothesis that non-infectious microorganisms contribute to the education of the precursor repertoire. Moreover, differences in precursor abundance and differentiation states between individuals may contribute to the range of human responses to vaccinations and diseases.

This news article was a review of a preliminary scientific report that had not undergone peer-review at the time of publication. Since its initial publication, the scientific report has now been peer reviewed and accepted for publication in a Scientific Journal. Links to the preliminary and peer-reviewed reports are available in the Sources section at the bottom of this article. View Sources

Journal references:

Article Revisions

  • May 9 2023 - The preprint preliminary research paper that this article was based upon was accepted for publication in a peer-reviewed Scientific Journal. This article was edited accordingly to include a link to the final peer-reviewed paper, now shown in the sources section.
Nidhi Saha

Written by

Nidhi Saha

I am a medical content writer and editor. My interests lie in public health awareness and medical communication. I have worked as a clinical dentist and as a consultant research writer in an Indian medical publishing house. It is my constant endeavor is to update knowledge on newer treatment modalities relating to various medical fields. I have also aided in proofreading and publication of manuscripts in accredited medical journals. I like to sketch, read and listen to music in my leisure time.

Citations

Please use one of the following formats to cite this article in your essay, paper or report:

  • APA

    Saha, Nidhi. (2023, May 09). In-depth analysis of SARS-CoV-2 specific T cells in unexposed individuals. News-Medical. Retrieved on January 18, 2026 from https://appetitewellbeing.com/news/20211202/In-depth-analysis-of-SARS-CoV-2-specific-T-cells-in-unexposed-individuals.aspx.

  • MLA

    Saha, Nidhi. "In-depth analysis of SARS-CoV-2 specific T cells in unexposed individuals". News-Medical. 18 January 2026. <https://appetitewellbeing.com/news/20211202/In-depth-analysis-of-SARS-CoV-2-specific-T-cells-in-unexposed-individuals.aspx>.

  • Chicago

    Saha, Nidhi. "In-depth analysis of SARS-CoV-2 specific T cells in unexposed individuals". News-Medical. https://appetitewellbeing.com/news/20211202/In-depth-analysis-of-SARS-CoV-2-specific-T-cells-in-unexposed-individuals.aspx. (accessed January 18, 2026).

  • Harvard

    Saha, Nidhi. 2023. In-depth analysis of SARS-CoV-2 specific T cells in unexposed individuals. News-Medical, viewed 18 January 2026, https://appetitewellbeing.com/news/20211202/In-depth-analysis-of-SARS-CoV-2-specific-T-cells-in-unexposed-individuals.aspx.

Comments

The opinions expressed here are the views of the writer and do not necessarily reflect the views and opinions of News Medical.
Post a new comment
Post

Sign in to keep reading

We're committed to providing free access to quality science. By registering and providing insight into your preferences you're joining a community of over 1m science interested individuals and help us to provide you with insightful content whilst keeping our service free.

or

While we only use edited and approved content for Azthena answers, it may on occasions provide incorrect responses. Please confirm any data provided with the related suppliers or authors. We do not provide medical advice, if you search for medical information you must always consult a medical professional before acting on any information provided.

Your questions, but not your email details will be shared with OpenAI and retained for 30 days in accordance with their privacy principles.

Please do not ask questions that use sensitive or confidential information.

Read the full Terms & Conditions.

You might also like...
Long COVID linked to heavier periods and symptom flare-ups during menstruation