A novel reverse epitope discovery approach to characterize SARS-CoV-2 public CD4+ αβ T cell clonotypes

Since the beginning of the coronavirus disease 2019 (COVID-19) pandemic, scientists across the world have been working tremendously hard to contain the pandemic. COVID-19 has been caused by the rapid spread of a novel coronavirus, namely, severe acute respiratory syndrome coronavirus-2 (SARS-CoV-2), which was first reported in 2019 in Wuhan, China. The scientific efforts have led to the generation of an extraordinary amount of publicly available data associated with the human immune response to SARS-CoV-2.

Study: Characterization of SARS-CoV-2 public CD4+ αβ T cell clonotypes through reverse epitope discovery
Study: Characterization of SARS-CoV-2 public CD4+ αβ T cell clonotypes through reverse epitope discovery

This news article was a review of a preliminary scientific report that had not undergone peer-review at the time of publication. Since its initial publication, the scientific report has now been peer reviewed and accepted for publication in a Scientific Journal. Links to the preliminary and peer-reviewed reports are available in the Sources section at the bottom of this article. View Sources

Importance of T Cell Receptor (TCR) Repertoire

Previous studies have emphasized the importance of T cell immune response to SARS-CoV-2 infection as it provides long-term protection. TCR repertoire sequencing is one of the popular methods used to analyze the complexity of the T cell response. TCR is a heterodimer of alpha and beta chains formed in a semi-random DNA recombination process, causing the generation of their unique repertoire in each individual. However, in certain situations, an individual’s T cells can represent similar features on encountering the same antigens. For instance, immunodominant epitopes induce significant clonal expressions, and when TCRs recognize such epitopes, they produce highly similar sequences.

Scientists believe that assessing TCR repertoires could help understand the difference and commonalities of the T cell immune response in every individual against the same antigens. This analysis could help identify targets for the development of therapeutics (e.g., adoptive T cell transfers) as well as diagnostic tools.

Recently, a COVID-19 diagnostic test has been developed based on the identification of T cell clonotypes reactive to SARS-CoV-2 antigens, which has received emergency use authorization from the US Food and Drug Administration (FDA).

Methods to Identify TCR Repertoire Signatures

Several studies are available that are associated with the identification of TCR repertoire signatures related to SARS-CoV-2 infection. Some have used bulk TCR repertoire sequencing to quantify the large numbers of unpaired TCRalpha or TCRbeta clonotypes. Additionally, scientists used single-cell TCR sequencing techniques that generated fewer but paired alpha/beta TCR sequences. Some researchers have also adopted T cell antigen-enrichment methodologies, e.g., MHC-multimer-staining or peptide stimulation with subsequent enrichment for activated cells to detect more SARS-CoV-2 specific TCRs in each sample, which would enable identification of immunodominant epitopes. One of the standard methods used to discover SARS-CoV-2 epitope is stimulating T cells with peptide libraries.

A new study, published on the bioRxiv* preprint server, has focused on public clonotypes, i.e., clones found in multiple individuals, for the development of a novel reverse epitope discovery technique. This technique holds greater potential for population-wide applications.

Scientists revealed that the reverse epitope discovery technique uses TCR repertoires to find immunodominant responses in an unbiased manner. They conducted a comprehensive TCR meta-analysis of publicly available single-cell and bulk TCR repertoire datasets and were able to find SARS-CoV-2 reactive TCRs with complete TCR alpha and beta chain information and inferred their human leukocyte antigen (HLA) restriction. Researchers used TCR clustering based on sequence similarity to identify several prominent alpha/beta TCR motifs as well as predict their antigen specificity.

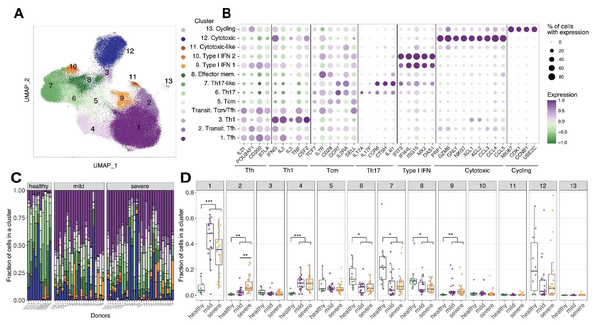
A. UMAP of single cells for merged (Bacher et al., 2020; Meckiff et al., 2020) datasets of SARS-CoV-2 antigen-enriched CD4 T cells based. Colors show clusters of cells with distinct gene expression profiles B. Differentially expressed genes in each GEX cluster. C. Distribution of cells between GEX clusters is plotted for each donor. Healthy donors less Tfh cells (populations 1 and 2) D. Boxplots showing cell proportion distribution among functional clusters for each patient (Mann-Whitney U test, Bonferroni multiple comparison correction).
A. UMAP of single cells for merged (Bacher et al., 2020; Meckiff et al., 2020) datasets of SARS-CoV-2 antigen-enriched CD4 T cells based. Colors show clusters of cells with distinct gene expression profiles B. Differentially expressed genes in each GEX cluster. C. Distribution of cells between GEX clusters is plotted for each donor. Healthy donors less Tfh cells (populations 1 and 2) D. Boxplots showing cell proportion distribution among functional clusters for each patient (Mann-Whitney U test, Bonferroni multiple comparison correction).

Study Implications

To find public CD4+ T cell responses to SARS-CoV-2 infection, the authors merged two publicly available single-cell datasets of CD4+ SARS-CoV-2-reactive T cells. This combined dataset comprised of 125,258 cells that have successfully undergone quality control steps and resulted in 13 functional clusters after unsupervised analysis.

Importantly, this study found that clusters were associated with helper follicular T (TfH) cells, helper type 1 T (Th1) cells, transitional Tfh/Tcm T cells, central memory T (Tcm) cells, Th17 phenotypes, effector memory T cells, type I IFN-signature T cells, cytotoxic T cells, and cycling T cells.

The authors reported that two main TfH T cell subsets were significantly different in hospitalized versus non-hospitalized COVID-19 patients. The integrative meta-analysis was used to characterize the clonotypes. This study reported that CD4+ COVID-enriched clonotypes possess T follicular helper functional features. Further, on the depletion of clonotypes, COVID-19 infected individuals mostly had a central memory phenotype.

This study successfully identified 1248 paired TCR clonotypes that are highly specific to immunogenic epitopes of SARS-CoV-2. This study not only identified but also characterized antigen-specificity for 428 TCRs using the MIRA dataset. Scientists have also determined HLA restriction for most of these TCRs. TCR-HLA pairings were also validated via NetMHC binding predictions and after vaccination with ChAdOx1. This study reported the presence of at least 20 unique COVID-enriched TCR sequences in every individual. Interestingly, this study reported that CD4-associated TCR repertoire differentiates vaccination from natural infection.

Conclusions

The authors mentioned that their method of reverse epitope discovery bears certain limitations. For instance, this method is strongly associated with public T cell responses. However, immunodominant responses are also caused by private clonotypes and these could not be identified by this method.

Another limitation includes the dependence on the availability of TCR antigen-specificity data from public databases and resources such as VDJdb and the MIRA dataset.

The main strength of this approach is the identification of both cross-reactive and immunodominant responses to SARS-CoV-2. In addition, researchers suggested that the wide-ranging coverage of HLA haplotypes presented in this study could help further investigation related to immunodominant responses in a genetically diverse population.

This news article was a review of a preliminary scientific report that had not undergone peer-review at the time of publication. Since its initial publication, the scientific report has now been peer reviewed and accepted for publication in a Scientific Journal. Links to the preliminary and peer-reviewed reports are available in the Sources section at the bottom of this article. View Sources

Journal references:

Article Revisions

  • Apr 29 2023 - The preprint preliminary research paper that this article was based upon was accepted for publication in a peer-reviewed Scientific Journal. This article was edited accordingly to include a link to the final peer-reviewed paper, now shown in the sources section.
Dr. Priyom Bose

Written by

Dr. Priyom Bose

Priyom holds a Ph.D. in Plant Biology and Biotechnology from the University of Madras, India. She is an active researcher and an experienced science writer. Priyom has also co-authored several original research articles that have been published in reputed peer-reviewed journals. She is also an avid reader and an amateur photographer.

Citations

Please use one of the following formats to cite this article in your essay, paper or report:

  • APA

    Bose, Priyom. (2023, April 29). A novel reverse epitope discovery approach to characterize SARS-CoV-2 public CD4+ αβ T cell clonotypes. News-Medical. Retrieved on January 19, 2026 from https://appetitewellbeing.com/news/20211123/A-novel-reverse-epitope-discovery-approach-to-characterize-SARS-CoV-2-public-CD42b-ceb1ceb2-T-cell-clonotypes.aspx.

  • MLA

    Bose, Priyom. "A novel reverse epitope discovery approach to characterize SARS-CoV-2 public CD4+ αβ T cell clonotypes". News-Medical. 19 January 2026. <https://appetitewellbeing.com/news/20211123/A-novel-reverse-epitope-discovery-approach-to-characterize-SARS-CoV-2-public-CD42b-ceb1ceb2-T-cell-clonotypes.aspx>.

  • Chicago

    Bose, Priyom. "A novel reverse epitope discovery approach to characterize SARS-CoV-2 public CD4+ αβ T cell clonotypes". News-Medical. https://appetitewellbeing.com/news/20211123/A-novel-reverse-epitope-discovery-approach-to-characterize-SARS-CoV-2-public-CD42b-ceb1ceb2-T-cell-clonotypes.aspx. (accessed January 19, 2026).

  • Harvard

    Bose, Priyom. 2023. A novel reverse epitope discovery approach to characterize SARS-CoV-2 public CD4+ αβ T cell clonotypes. News-Medical, viewed 19 January 2026, https://appetitewellbeing.com/news/20211123/A-novel-reverse-epitope-discovery-approach-to-characterize-SARS-CoV-2-public-CD42b-ceb1ceb2-T-cell-clonotypes.aspx.

Comments

The opinions expressed here are the views of the writer and do not necessarily reflect the views and opinions of News Medical.
Post a new comment
Post

Sign in to keep reading

We're committed to providing free access to quality science. By registering and providing insight into your preferences you're joining a community of over 1m science interested individuals and help us to provide you with insightful content whilst keeping our service free.

or

While we only use edited and approved content for Azthena answers, it may on occasions provide incorrect responses. Please confirm any data provided with the related suppliers or authors. We do not provide medical advice, if you search for medical information you must always consult a medical professional before acting on any information provided.

Your questions, but not your email details will be shared with OpenAI and retained for 30 days in accordance with their privacy principles.

Please do not ask questions that use sensitive or confidential information.

Read the full Terms & Conditions.

You might also like...
UBC researchers crack code to grow helper t cells from stem cells