Cancer patients have impaired antibody responses to COVID-19 mRNA vaccines

Following sustained and outstanding research by scientists, vaccines to counter severe acute respiratory syndrome coronavirus 2 (SARS-CoV-2) infections are now available. SARS-CoV-2 is the causal agent of the coronavirus disease 2019 (COVID-19) pandemic. Despite recent developments, it is crucial to determine whether SARS-CoV-2 vaccination is effective for immunocompromised patients.

A new study posted to the medRxiv* preprint server studies the neutralizing antibody response in cancer patients diagnosed with chronic lymphocytic leukemia (CLL), lung cancer, breast cancer, and various non-Hodgkin’s lymphomas (NHL), post-reception of two doses of messenger RNA (mRNA) vaccines.

This news article was a review of a preliminary scientific report that had not undergone peer-review at the time of publication. Since its initial publication, the scientific report has now been peer reviewed and accepted for publication in a Scientific Journal. Links to the preliminary and peer-reviewed reports are available in the Sources section at the bottom of this article. View Sources

Background

The Pfizer/BioNTech BNT162b2 and Moderna mRNA-1273 53 mRNA vaccines were rapidly developed to contain the spread of the SARS-CoV-2 virus. However, the clinical trials had one major shortcoming in that they did not test the efficacy in vulnerable populations, including immunocompromised patients. As public health measures ease and vaccination rates rise, there is a need to determine the effectiveness of SARS-CoV-2 vaccination for such patients.

Organ transplant recipients, under immunosuppressive therapy to prevent rejection, have already demonstrated reduced responsiveness to SARS-CoV-2 vaccination. Another critical population comprises Cancer patients. Owing to treatment with immunomodulatory therapies, cancer patients may not exhibit the desired response to mRNA vaccination. It is, therefore, important to understand the factors driving the response of cancer patients to vaccination. This will help in devising effective strategies, such as time of administration, booster doses, etc.

A New Study

For this study, researchers included 160 cancer patients (54 with CLL, 45 with NHL, 29 with lung cancer, 30 with breast cancer, and 2 with breast cancer with CLL). In addition, an independent cohort of 46 health care workers (HCWs), who had no history of cancer, were recruited as the control group. HCWs had a median age of 38 years, while the treatment group had a median age of 66 years. None of the individuals were COVID-19 positive.

Ninety-eight cancer patients and 24 HCWs received the BNT162b2 vaccine, while the others received the mRNA-1273 vaccine. Serum samples for 159 cancer patients between 31 and 232 days post-second dose were collected. For the HCWs, serum samples were obtained at 6 months post-second dose. Scientists assessed sera for neutralizing antibody titers using a secreted Gaussia-luciferase SARS-CoV-2- pseudotyped-lentivirus-based virus neutralization assay.

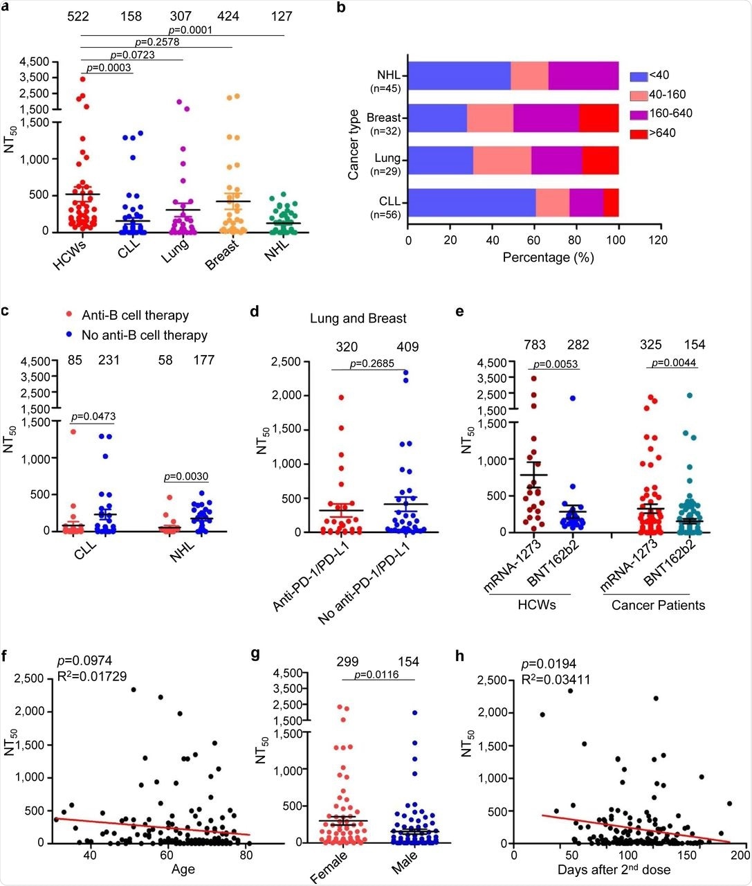
Neutralization of SARS-CoV-2 spike-pseudotyped lentivirus by sera of cancer patients and health care workers. (a) Comparison of 50% neutralization titer (NT50) between cancer patients and health care workers (HCWs). Serially diluted sera were incubated with SARS-CoV-2 spike-pseudotyped lentivirus, followed by infection of 293T-ACE2 cells. The assay was carried out side by side for samples of healthy individuals and cancer patients to ensure valid comparisons. (b) Distribution ranges of NT50 among four cancer patient groups. Note that 2 patients who had both CLL and breast cancer were included in each group. (c) Comparison of NT50 between anti-B cell therapy and no anti-B cell therapy in cancer patients. Twenty-eight out of the 54 CLL patients and 19 out of the 45 NHL patients received anti-B cell therapy, with drugs including BTK inhibitors and anti-CD20 monoclonal antibodies. (d) Comparison of NT50 between Anti-PD1/PD-L1 and no anti-PD1/PD-L1 treatment in lung and breast cancer patients. (e) Comparison of NT50 between Moderna and Pfizer vaccinees in health care workers (HCWs) and cancer patients. (f) Correlative analysis between NT50 values and ages of cancer patients. (g) Comparison of NT50 values between male and female cancer patients. (h) Correlative analysis between NT50 values and days of collection after the second dose of vaccination. All correlative analyses were performed using Prism 5 (f and h). In all cases, NT50 values indicated at top were calculated by taking the inverse of the 50% inhibitory dilution values obtained from least squares regression non-linear curve modeled with Prism. Statistical significance was determined by a one-tailed unpaired t-test. CLL: Chronic Lymphocytic Leukemia; NHL: Non-Hodgkin’s Lymphoma.
Neutralization of SARS-CoV-2 spike-pseudotyped lentivirus by sera of cancer patients and health care workers. (a) Comparison of 50% neutralization titer (NT50) between cancer patients and health care workers (HCWs). Serially diluted sera were incubated with SARS-CoV-2 spike-pseudotyped lentivirus, followed by infection of 293T-ACE2 cells. The assay was carried out side-by-side for samples of healthy individuals and cancer patients to ensure valid comparisons. (b) Distribution ranges of NT50 among four cancer patient groups. Note that 2 patients who had both CLL and breast cancer were included in each group. (c) Comparison of NT50 between anti-B cell therapy and no anti-B cell therapy in cancer patients. Twenty-eight out of the 54 CLL patients and 19 out of the 45 NHL patients received anti-B cell therapy, with drugs including BTK inhibitors and anti-CD20 monoclonal antibodies. (d) Comparison of NT50 between Anti-PD1/PD-L1 and no anti-PD1/PD-L1 treatment in lung and breast cancer patients. (e) Comparison of NT50 between Moderna and Pfizer vaccinees in health care workers (HCWs) and cancer patients. (f) Correlative analysis between NT50 values and ages of cancer patients. (g) Comparison of NT50 values between male and female cancer patients. (h) Correlative analysis between NT50 values and days of collection after the second dose of vaccination. All correlative analyses were performed using Prism 5 (f and h). In all cases, NT50 values indicated at top were calculated by taking the inverse of the 50% inhibitory dilution values obtained from least squares regression non-linear curve modeled with Prism. Statistical significance was determined by a one-tailed unpaired t-test. CLL: Chronic Lymphocytic Leukemia; NHL: Non-Hodgkin’s Lymphoma.

Key Findings

Researchers compared the neutralizing antibody titers of cancer patients (treatment) and HCWs (control). The treatment group showed reduced neutralizing antibody responses compared to the control. This was observed despite the shorter median time after the second dose of vaccination for cancer patients as compared to HCWs.

Patients with CLL exhibited the lowest neutralizing antibody response. 61% of patients with CLL showed undetectable NT50 values, while the figure was 49%, 31%, and 28% for NHL, lung 95 cancer, and breast cancer patients, respectively. The mean NT50 of patients with CLL and NHL was ~2.6 fold lower than that of solid tumor patients, consistent with findings showing SARS-CoV-2 infection-induced weak humoral immune responses in patients with hematological cancers. A few CLL patients exhibited high titer, while none were observed for the NHL patients.

Next, researchers examined the effect of anti-B-cell therapy on neutralizing antibody response. The treatment included anti-CD20 antibodies Obinutuzumab and Rituximab. It also included BTK inhibitors Ibrutinib, Zanubrutinib, Pirtobrutinib, and Acalabrutinib. They found that CLL and NHL patients, who received anti-B cell therapy, exhibited 2.7-fold and 3.1-fold reduced neutralizing antibody response to mRNA vaccine compared to those without anti-B cell therapy, respectively.

Scientists also assessed other factors potentially impacting immune stimulation, such as gender and age. They observed that the mRNA-1273 outperformed the BNT162b2 vaccine. The NT50 was 2.8-fold for HCWs and 2.1-fold for cancer patients vaccinated with the mRNA-1273 vaccine, compared to those who received the BNT162b2 vaccine. No significant correlation between age and NT50 was observed in cancer patients. Notably, scientists observed that female patients exhibited a higher level of virus neutralization compared to males.

Conclusion

By using a sensitive high-throughput lentivirus-based SARS-CoV-2 neutralization assay, scientists examined the neutralizing antibody response of cancer patients. The results, along with those obtained in some recent complementary studies, should inform the development of novel immunization strategies for cancer patients.

Booster vaccines may be necessary for patients with hematological cancers, such as CLL and NHL, as they are least likely to respond to mRNA vaccination.

To better protect immunocompromised populations, more research is needed to understand the duration of vaccine-induced immunity as well as the efficacy of booster vaccine doses.

Further research is also needed on the quality and durability of antigen-specific T and memory B cell responses. The results presented in the current study should provide critical virological and immunological information for safeguarding vulnerable populations.

This news article was a review of a preliminary scientific report that had not undergone peer-review at the time of publication. Since its initial publication, the scientific report has now been peer reviewed and accepted for publication in a Scientific Journal. Links to the preliminary and peer-reviewed reports are available in the Sources section at the bottom of this article. View Sources

Journal references:

Article Revisions

  • May 1 2023 - The preprint preliminary research paper that this article was based upon was accepted for publication in a peer-reviewed Scientific Journal. This article was edited accordingly to include a link to the final peer-reviewed paper, now shown in the sources section.
Dr. Priyom Bose

Written by

Dr. Priyom Bose

Priyom holds a Ph.D. in Plant Biology and Biotechnology from the University of Madras, India. She is an active researcher and an experienced science writer. Priyom has also co-authored several original research articles that have been published in reputed peer-reviewed journals. She is also an avid reader and an amateur photographer.

Citations

Please use one of the following formats to cite this article in your essay, paper or report:

  • APA

    Bose, Priyom. (2023, May 01). Cancer patients have impaired antibody responses to COVID-19 mRNA vaccines. News-Medical. Retrieved on January 18, 2026 from https://appetitewellbeing.com/news/20211025/Cancer-patients-have-impaired-antibody-responses-to-COVID-19-mRNA-vaccines.aspx.

  • MLA

    Bose, Priyom. "Cancer patients have impaired antibody responses to COVID-19 mRNA vaccines". News-Medical. 18 January 2026. <https://appetitewellbeing.com/news/20211025/Cancer-patients-have-impaired-antibody-responses-to-COVID-19-mRNA-vaccines.aspx>.

  • Chicago

    Bose, Priyom. "Cancer patients have impaired antibody responses to COVID-19 mRNA vaccines". News-Medical. https://appetitewellbeing.com/news/20211025/Cancer-patients-have-impaired-antibody-responses-to-COVID-19-mRNA-vaccines.aspx. (accessed January 18, 2026).

  • Harvard

    Bose, Priyom. 2023. Cancer patients have impaired antibody responses to COVID-19 mRNA vaccines. News-Medical, viewed 18 January 2026, https://appetitewellbeing.com/news/20211025/Cancer-patients-have-impaired-antibody-responses-to-COVID-19-mRNA-vaccines.aspx.

Comments

The opinions expressed here are the views of the writer and do not necessarily reflect the views and opinions of News Medical.
Post a new comment
Post

Sign in to keep reading

We're committed to providing free access to quality science. By registering and providing insight into your preferences you're joining a community of over 1m science interested individuals and help us to provide you with insightful content whilst keeping our service free.

or

While we only use edited and approved content for Azthena answers, it may on occasions provide incorrect responses. Please confirm any data provided with the related suppliers or authors. We do not provide medical advice, if you search for medical information you must always consult a medical professional before acting on any information provided.

Your questions, but not your email details will be shared with OpenAI and retained for 30 days in accordance with their privacy principles.

Please do not ask questions that use sensitive or confidential information.

Read the full Terms & Conditions.

You might also like...
Study connects adolescent exercise with breast cancer risk biomarkers