Role of neutrophil-epithelial interactions in SARS-CoV-2 infection

The severe acute respiratory syndrome coronavirus 2 (SARS-CoV-2), which is the virus that causes coronavirus disease 2019 (COVID-19), is associated with high mortality and hospitalization rates. However, many patients who are infected with SARS-CoV-2 remain asymptomatic or develop mild symptoms.

In a recent study published on the preprint server bioRxiv*, researchers focus on the relationship between the pre-existing airway neutrophils and SARS-CoV-2 infection to determine the impact that neutrophils have on COVID-19.

Study: Neutrophil-epithelial interactions augment infectivity and pro-inflammatory responses to SARS-CoV-2 infection. Image Credit: Kateryna Kon / Shutterstock.com

This news article was a review of a preliminary scientific report that had not undergone peer-review at the time of publication. Since its initial publication, the scientific report has now been peer reviewed and accepted for publication in a Scientific Journal. Links to the preliminary and peer-reviewed reports are available in the Sources section at the bottom of this article. View Sources

An overview of neutrophils

Neutrophils are the first and predominant immune cells that are recruited to the respiratory tract in response to viral infection. Upon their arrival, neutrophils release various inflammatory mediators in an effort to rapidly eliminate the pathogen from the infected area.

Neutrophils are capable of recognizing infectious sites as well as act as sites of infections which, together, leads to an acute inflammatory response. An uncontrolled massive inflammatory response, which is also known as the cytokine storm, has been documented in patients with severe COVID-19.

“Despite their importance in anti-viral immunity and response to viral pathogens, neutrophils have been somewhat overlooked for their role in the pathogenesis of SARS-CoV-2 infection.”

About the study

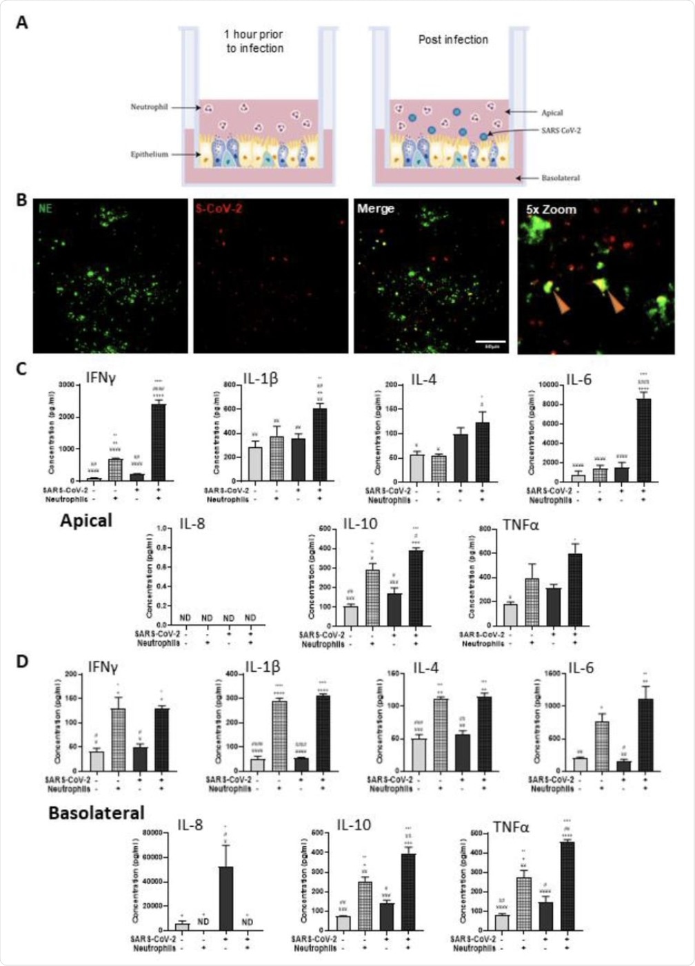
The researchers developed a novel in vitro model to assess neutrophilic airway inflammation in SARS-CoV-2 infection. To this end, primary human airway basal epithelial cells were isolated from the lung tissue.

The current study involved the isolation of neutrophils from peripheral blood. Following their isolation, the purity of the neutrophils was confirmed by flow-activated cell sorting (FACS).

Freshly isolated neutrophils were then added to the differentiated airway epithelial cells, followed by infection with SARS-CoV-2 for a total of 4 hours.

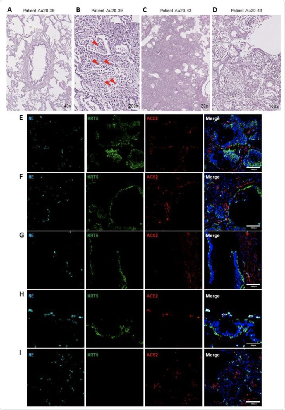
Along with these experiments, the researchers also performed immunohistochemistry of the primary human lung tissues obtained from severe COVID-19 patients.

Study findings

The analysis of the lung pathologies of COVID-19 patients confirmed the extensive infiltration of inflammatory cells, including neutrophils. More specifically, these post-mortem samples were found to have increased neutrophil elastase (NE) activity as compared to the neutrophils that were identified in healthy lung tissues. High neutrophil invasion and epithelial shedding were also observed, which suggested that neutrophils play an important role in SARS-CoV-2 infection.

The peripheral blood samples of COVID-19 patients also showed higher concentrations of pro-inflammatory cytokines that disrupt epithelial permeability in patients with severe disease.

“Additionally, marked increases in neutrophils were also observed in bronchiolar alveolar lavage (BAL) fluids from patients admitted into the intensive care unit (ICU) compared to intermediary medical unit (IMU) patients correlating to disease severity."

Neutrophil associated tissue pathology in post-mortem COVID19 human lung airways. (A-D) Representative images of hematoxylin and eosin (H&E) staining of postmortem COVID-19 patient tissues showing patchy organizing pneumonia centered around a major artery and an airway (A); focally expanded interstitium by a mixed cellular infiltrate including scattered giant cells (orange arrowheads) (B); diffuse alveolar damage from intense fibroinflammatory process and barotrauma induced rounded airspaces (C) and organizing diffuse alveolar damage with fibrin disposition replaced by organizing pneumonia, inflammatory cells and oedema (D). (E-H) Representative IF images of postmortem COVID-19 tissue probed for NE (cyan), KRT5 (green) and ACE2 (red). Images highlight; small airway occlusion resulting from basal cell hyperplasia with surrounding neutrophils present (E); epithelial damage with breaching neutrophils into the luminal space (F); epithelial shedding, inclusive of basal cell layer with neutrophil inclusion of mucosal surface (G); neutrophil breach into airway luminal space with high neutrophil elastase activity (H) and diffuse neutrophil invasion of alveolar spaces (I). All IF images have nuclei counterstained with DAPI (blue) and scale bars represent 100 μm. All images are representative of 3 independent regions per donor at least 2 independent donors.

The findings of neutrophilia within the airways of severe COVID-19 patients led the researchers to assess how neutrophilic airway inflammation plays a role in SARS-CoV-2 infection. Prior to this determination, the researchers confirmed the expression of the angiotensin-converting enzyme 2 (ACE2) receptor and transmembrane serine protease 2 (TMPRSS2) in their novel in vitro airway epithelium model to confirm its utility in studying the infection mechanisms by SARS-CoV-2.

“Using this model, we were able to conclude that the presence of neutrophils with the airway epithelium significantly augments the proinflammatory responses to SARS-CoV-2, increases airway viral load and decreases airway epithelial barrier integrity.”

Polarized inflammatory response of neutrophils in co-culture with human airway epithelium, infected with SARS-CoV-2. (A) Schematic of the in vitro model of neutrophilic airways denoting neutrophils in co-culture with differentiated airway epithelial cells and infected with live SARS-CoV-2 virus. (B) Representative IF images of primary human airway epithelial cells differentiated at the air-liquid interface stained with NE (green) and probed by RNAScope for SARS-CoV-2 (red). Scale bars represent 100μm. Inflammatory profiles of apical (C) and basolateral (D) supernatants collected 4 hours post infection in the neutrophilic airway model. Data is expressed as mean±SEM and significance is determined by analysis of variance (ANOVA) followed by Tukey’s post hoc analysis. * compared to uninfected epithelial monoculture, # compared to uninfected epithelial and neutrophil co-culture, + compared to infected monoculture epithelial cells, ¥ significant from infected neutrophil and epithelial co-culture. *p<0.05,**p<0.01, ***p<0.001, ****,<0.0001 from n=3 experimental repeats from N=3 donors.

Conclusion

“In conclusion, we have developed a model to study neutrophil-epithelial interactions which more closely reflects an in vivo and more clinically relevant infection of airways in severe COVID-19 cases than do monocultures.”

The findings of this study demonstrate that the presence of neutrophils in airway epithelium leads to SARS-CoV-2 mediated pro-inflammatory cytokine release. This acute inflammatory response therefore leads to an increase in viral load and decrease in barrier integrity.

“Overall, we make important observations that reveal a key role for neutrophil-epithelial interactions in determining infectivity and outcomes in response to SARS-CoV-2 infection that highlight neutrophils as a potential target for prevention of severe COVID-19 disease”, adds the team.

This news article was a review of a preliminary scientific report that had not undergone peer-review at the time of publication. Since its initial publication, the scientific report has now been peer reviewed and accepted for publication in a Scientific Journal. Links to the preliminary and peer-reviewed reports are available in the Sources section at the bottom of this article. View Sources

Journal references:

Article Revisions

  • Apr 12 2023 - The preprint preliminary research paper that this article was based upon was accepted for publication in a peer-reviewed Scientific Journal. This article was edited accordingly to include a link to the final peer-reviewed paper, now shown in the sources section.
Suchandrima Bhowmik

Written by

Suchandrima Bhowmik

Suchandrima has a Bachelor of Science (B.Sc.) degree in Microbiology and a Master of Science (M.Sc.) degree in Microbiology from the University of Calcutta, India. The study of health and diseases was always very important to her. In addition to Microbiology, she also gained extensive knowledge in Biochemistry, Immunology, Medical Microbiology, Metabolism, and Biotechnology as part of her master's degree.

Citations

Please use one of the following formats to cite this article in your essay, paper or report:

  • APA

    Bhowmik, Suchandrima. (2023, April 12). Role of neutrophil-epithelial interactions in SARS-CoV-2 infection. News-Medical. Retrieved on January 17, 2026 from https://appetitewellbeing.com/news/20210815/Role-of-neutrophil-epithelial-interactions-in-SARS-CoV-2-infection.aspx.

  • MLA

    Bhowmik, Suchandrima. "Role of neutrophil-epithelial interactions in SARS-CoV-2 infection". News-Medical. 17 January 2026. <https://appetitewellbeing.com/news/20210815/Role-of-neutrophil-epithelial-interactions-in-SARS-CoV-2-infection.aspx>.

  • Chicago

    Bhowmik, Suchandrima. "Role of neutrophil-epithelial interactions in SARS-CoV-2 infection". News-Medical. https://appetitewellbeing.com/news/20210815/Role-of-neutrophil-epithelial-interactions-in-SARS-CoV-2-infection.aspx. (accessed January 17, 2026).

  • Harvard

    Bhowmik, Suchandrima. 2023. Role of neutrophil-epithelial interactions in SARS-CoV-2 infection. News-Medical, viewed 17 January 2026, https://appetitewellbeing.com/news/20210815/Role-of-neutrophil-epithelial-interactions-in-SARS-CoV-2-infection.aspx.

Comments

The opinions expressed here are the views of the writer and do not necessarily reflect the views and opinions of News Medical.
Post a new comment
Post

Sign in to keep reading

We're committed to providing free access to quality science. By registering and providing insight into your preferences you're joining a community of over 1m science interested individuals and help us to provide you with insightful content whilst keeping our service free.

or

While we only use edited and approved content for Azthena answers, it may on occasions provide incorrect responses. Please confirm any data provided with the related suppliers or authors. We do not provide medical advice, if you search for medical information you must always consult a medical professional before acting on any information provided.

Your questions, but not your email details will be shared with OpenAI and retained for 30 days in accordance with their privacy principles.

Please do not ask questions that use sensitive or confidential information.

Read the full Terms & Conditions.

You might also like...
Poor lung gas exchange may help explain lingering brain symptoms in Long COVID