Study compares mRNA and adenovirus-based SARS-CoV-2 vaccines against variants of concern

The development and emergence of severe acute respiratory syndrome coronavirus 2 (SARS-CoV-2) variants of concern that could potentially evade a vaccine-induced immune response is an ongoing concern, with the alpha (B.1.1.7), beta (B.1.351), gamma (B.1.248), and delta (B.1.614.2) lineages having largely independently evolved mutations to the spike protein and receptor binding domain that enhance transmissibility and in some cases provide mild resistance to neutralizing antibodies.

In a research paper recently uploaded to the preprint server bioRxiv* by Tada et al. (July 19th, 2021) the neutralizing capacity of antibodies generated by either messenger RNA (mRNA) or adenoviral vector-based vaccines against Beta, Delta, Delta plus, and Lambda variants are investigated, among others, highlighting the importance of continued SARS-CoV-2 genomic surveillance.

This news article was a review of a preliminary scientific report that had not undergone peer-review at the time of publication. Since its initial publication, the scientific report has now been peer reviewed and accepted for publication in a Scientific Journal. Links to the preliminary and peer-reviewed reports are available in the Sources section at the bottom of this article. View Sources

How was the study performed?

The Pfizer-BioNTech, Moderna, and Johnson & Johnson vaccines have each been approved for emergency use by the U.S. Food and Drug Administration (FDA), with the former two being mRNA-based while the latter utilizes an adenovirus vector.

Sera were collected from individuals having received any one of these vaccines at several time points, extending from one week to three months post-vaccination. In addition, the neutralizing activity of the generated antibodies towards several SARS-CoV-2 variants was assessed.

The key mutations that characterize each of the examined lineages were identified for better representation by the pseudoviral particles utilized, expressing the unique spike protein on their surface whose structure will determine the affinity of neutralizing antibodies towards them.

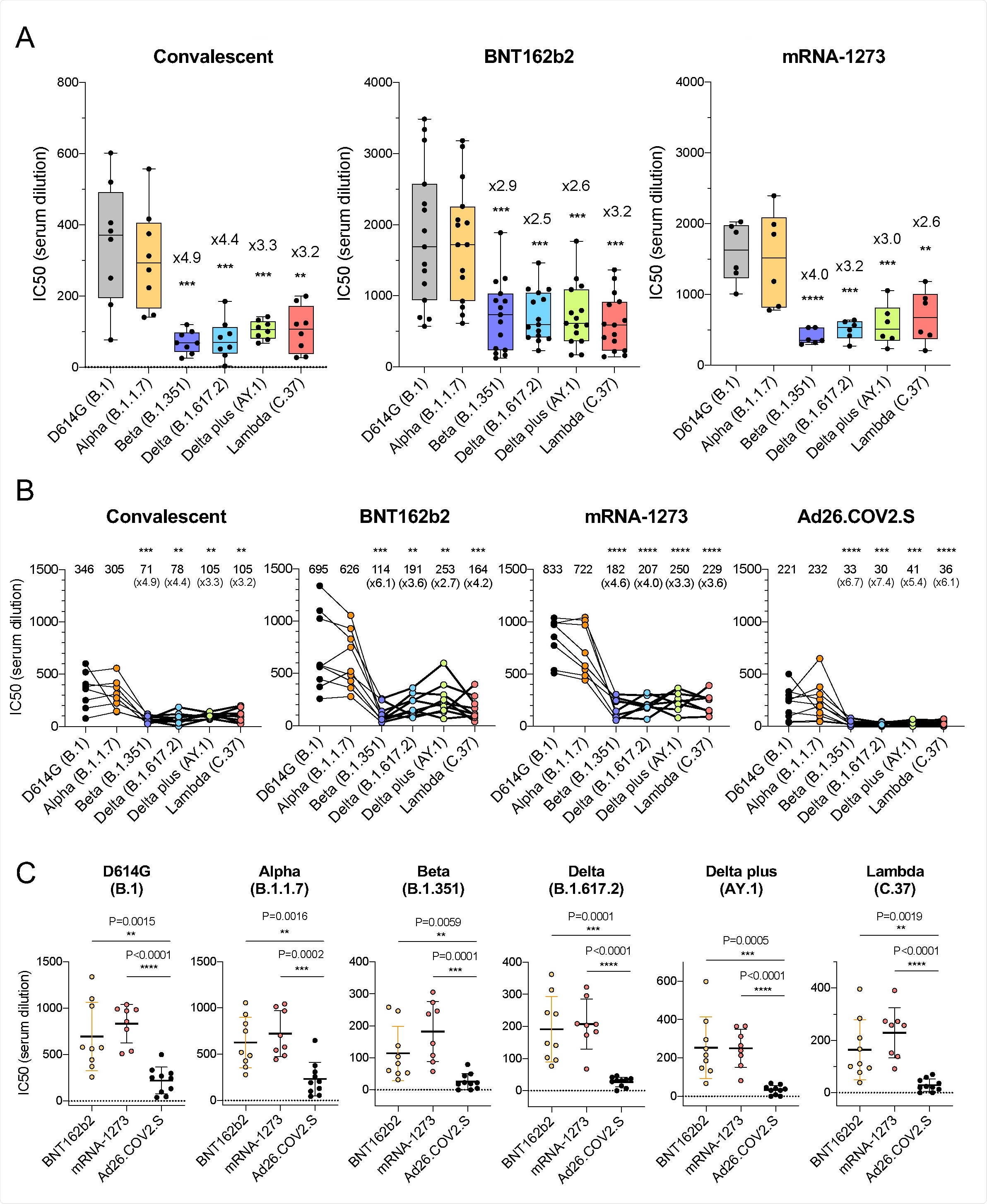
Sera from individuals that had been infected with SARS-CoV-2 prior to the emergence of these variants of concern was firstly administered, with the spike protein bearing the D614G mutation common to these variants being neutralized by the sera with antibody titers of 346 at IC50.

Comparatively, titers of only 305, 71, 78, 105, and 105 were seen upon exposure to alpha, beta, delta, delta plus, and lambda variants, respectively, indicating modest resistance to neutralization in these latter strains.

Comparison of neutralization titers of variant spike protein pseudotyped viruses by convalescent sera, antibodies elicited by BNT162b2, mRNA-1273, Ad26.COV2.S. (A) Neutralization of variant spike protein pseudotyped viruses by convalescent serum (n=8) (left). Neutralizing titers of serum samples from BNT162b2 vaccinated individuals (n=15) (middle). Neutralizing titers of serum samples from mRNA-1273 vaccinated donors (n=6) (right). The serum was collected at early time point (7 days after second immunization). The neutralization IC50 from individual donors is shown. Significance is based on two-sided t-test. (B) Comparison of neutralization of variants by convalescent serum (n=8, the same donors in A), BNT162b2 vaccinated individuals (n=9), mRNA-1273 vaccinated donors (n=8), Ad26.COV2.S vaccinated donors (n=10), sera from vaccinated individuals were collected at later time points. Each line shows individual donors. (C) Comparison of neutralization potency of each vaccine by different SARS-CoV-2 variants. The neutralization IC50 from individual donors vaccinated by BNT162b2 (yellow), mRNA-1273 (pink), Ad26.COV2.S (black) is shown. Significance is based on two-sided t-test.
Comparison of neutralization titers of variant spike protein pseudotyped viruses by convalescent sera, antibodies elicited by BNT162b2, mRNA-1273, Ad26.COV2.S. (A) Neutralization of variant spike protein pseudotyped viruses by convalescent serum (n=8) (left). Neutralizing titers of serum samples from BNT162b2 vaccinated individuals (n=15) (middle). Neutralizing titers of serum samples from mRNA-1273 vaccinated donors (n=6) (right). The serum was collected at early time point (7 days after second immunization). The neutralization IC50 from individual donors is shown. Significance is based on two-sided t-test. (B) Comparison of neutralization of variants by convalescent serum (n=8, the same donors in A), BNT162b2 vaccinated individuals (n=9), mRNA-1273 vaccinated donors (n=8), Ad26.COV2.S vaccinated donors (n=10), sera from vaccinated individuals were collected at later time points. Each line shows individual donors. (C) Comparison of neutralization potency of each vaccine by different SARS-CoV-2 variants. The neutralization IC50 from individual donors vaccinated by BNT162b2 (yellow), mRNA-1273 (pink), Ad26.COV2.S (black) is shown. Significance is based on two-sided t-test.

Comparison of vaccines

Sera collected from individuals having received either of the mRNA vaccines was notably more effective two weeks post-administration against the D614G strain than convalescent sera, with a subsequent and modest 2.5-4.0-fold drop in antibody titer observed towards the SARS-CoV variants of concern in comparison with D614G.

Resistance towards antibodies observed in beta, delta, and lambda variants were attributed to E484K, L452R, and L452Q and F490S mutations, respective to the strain.

Upon further investigation, the group identified the L452R/Q mutation of the lambda variant as a key factor in reduced neutralizing antibody potency, seeing a two-fold increase in viral infectivity in immunized hosts and a three-fold increase in relative affinity towards the ACE2 receptor.

Alternatively, sera collected from individuals having received the adenovirus vector-based vaccine was seen to experience an even greater drop in efficacy against the variants of concern compared to the mRNA vaccines, around 5-7 fold against the delta plus or beta variants compared to D614G. REGN10933 and REGN10987 monoclonal antibodies were also exposed to the multiple SARS-CoV-2 lineages, showing reduced activity towards the beta and delta plus variants compared with D614G, attributed to K417N and E484K mutations.

This work has demonstrated that the SARS-CoV-2 variants of concern show a degree of resistance towards convalescent or vaccine-induced antibodies. However, that the mRNA vaccines, in particular, are still likely to generate a sufficient response against any lineage three months post-administration.

The adenovirus vector-based vaccine demonstrated a more notable loss in efficacy towards the newly emerging SARS-CoV-2 variants, being able to generate a less robust antibody response. However, the authors note that while other studies have observed a slight drop in the generated antibody response by the J&J vaccine against the latter variants, the results have not been as stark as reported here, which could be a factor of demographics or some other unaccounted influence.

In any case, constant genomic surveillance and testing of SARS-CoV-2 variants of concern will be required for the foreseeable future, potentially facilitating the development of vaccine boosters that maintain the efficacy of newly emerging variants that would otherwise escape established immunity.

This news article was a review of a preliminary scientific report that had not undergone peer-review at the time of publication. Since its initial publication, the scientific report has now been peer reviewed and accepted for publication in a Scientific Journal. Links to the preliminary and peer-reviewed reports are available in the Sources section at the bottom of this article. View Sources

Journal references:

Article Revisions

  • Apr 11 2023 - The preprint preliminary research paper that this article was based upon was accepted for publication in a peer-reviewed Scientific Journal. This article was edited accordingly to include a link to the final peer-reviewed paper, now shown in the sources section.
Michael Greenwood

Written by

Michael Greenwood

Michael graduated from the University of Salford with a Ph.D. in Biochemistry in 2023, and has keen research interests towards nanotechnology and its application to biological systems. Michael has written on a wide range of science communication and news topics within the life sciences and related fields since 2019, and engages extensively with current developments in journal publications.  

Citations

Please use one of the following formats to cite this article in your essay, paper or report:

  • APA

    Greenwood, Michael. (2023, April 11). Study compares mRNA and adenovirus-based SARS-CoV-2 vaccines against variants of concern. News-Medical. Retrieved on January 18, 2026 from https://appetitewellbeing.com/news/20210726/Study-compares-mRNA-and-adenovirus-based-SARS-CoV-2-vaccines-against-variants-of-concern.aspx.

  • MLA

    Greenwood, Michael. "Study compares mRNA and adenovirus-based SARS-CoV-2 vaccines against variants of concern". News-Medical. 18 January 2026. <https://appetitewellbeing.com/news/20210726/Study-compares-mRNA-and-adenovirus-based-SARS-CoV-2-vaccines-against-variants-of-concern.aspx>.

  • Chicago

    Greenwood, Michael. "Study compares mRNA and adenovirus-based SARS-CoV-2 vaccines against variants of concern". News-Medical. https://appetitewellbeing.com/news/20210726/Study-compares-mRNA-and-adenovirus-based-SARS-CoV-2-vaccines-against-variants-of-concern.aspx. (accessed January 18, 2026).

  • Harvard

    Greenwood, Michael. 2023. Study compares mRNA and adenovirus-based SARS-CoV-2 vaccines against variants of concern. News-Medical, viewed 18 January 2026, https://appetitewellbeing.com/news/20210726/Study-compares-mRNA-and-adenovirus-based-SARS-CoV-2-vaccines-against-variants-of-concern.aspx.

Comments

The opinions expressed here are the views of the writer and do not necessarily reflect the views and opinions of News Medical.
Post a new comment
Post

Sign in to keep reading

We're committed to providing free access to quality science. By registering and providing insight into your preferences you're joining a community of over 1m science interested individuals and help us to provide you with insightful content whilst keeping our service free.

or

While we only use edited and approved content for Azthena answers, it may on occasions provide incorrect responses. Please confirm any data provided with the related suppliers or authors. We do not provide medical advice, if you search for medical information you must always consult a medical professional before acting on any information provided.

Your questions, but not your email details will be shared with OpenAI and retained for 30 days in accordance with their privacy principles.

Please do not ask questions that use sensitive or confidential information.

Read the full Terms & Conditions.

You might also like...
Aspirin lowers diabetes risk during COVID-19, but not without side effects