Autoantibodies may contribute to severe COVID-19 and potential long-COVID-19 symptoms

Severe coronavirus disease 2019 (COVID-19) is associated with a thromboinflammatory state, which occurs as a result of an overactive immune system. New research in the USA and China. investigated how autoantibodies could mediate NETs during a COVID-19 infection. Extensive damage to the body from neutrophil extracellular traps (NETs) after infection may be contributing to thromboinflammation and the symptoms experienced by COVID-19 ‘long-haulers’.

The researchers write:

These data reveal high levels of anti-NET antibodies in individuals hospitalized with COVID-19, where they likely impair NET clearance and thereby potentiate SARS-CoV-2 mediated thromboinflammation.”

The study ‘Autoantibodies stabilize neutrophil extracellular traps in COVID-19’ is available as a preprint on the medRxiv* server, while the article undergoes peer review.

Image Credit: Pong Ch / Shutterstock
Study: Autoantibodies stabilize neutrophil extracellular traps in COVID-19. Image Credit: Pong Ch / Shutterstock

This news article was a review of a preliminary scientific report that had not undergone peer-review at the time of publication. Since its initial publication, the scientific report has now been peer reviewed and accepted for publication in a Scientific Journal. Links to the preliminary and peer-reviewed reports are available in the Sources section at the bottom of this article. View Sources

Increased anti-NET IgG and IgM antibody levels in severe COVID-19

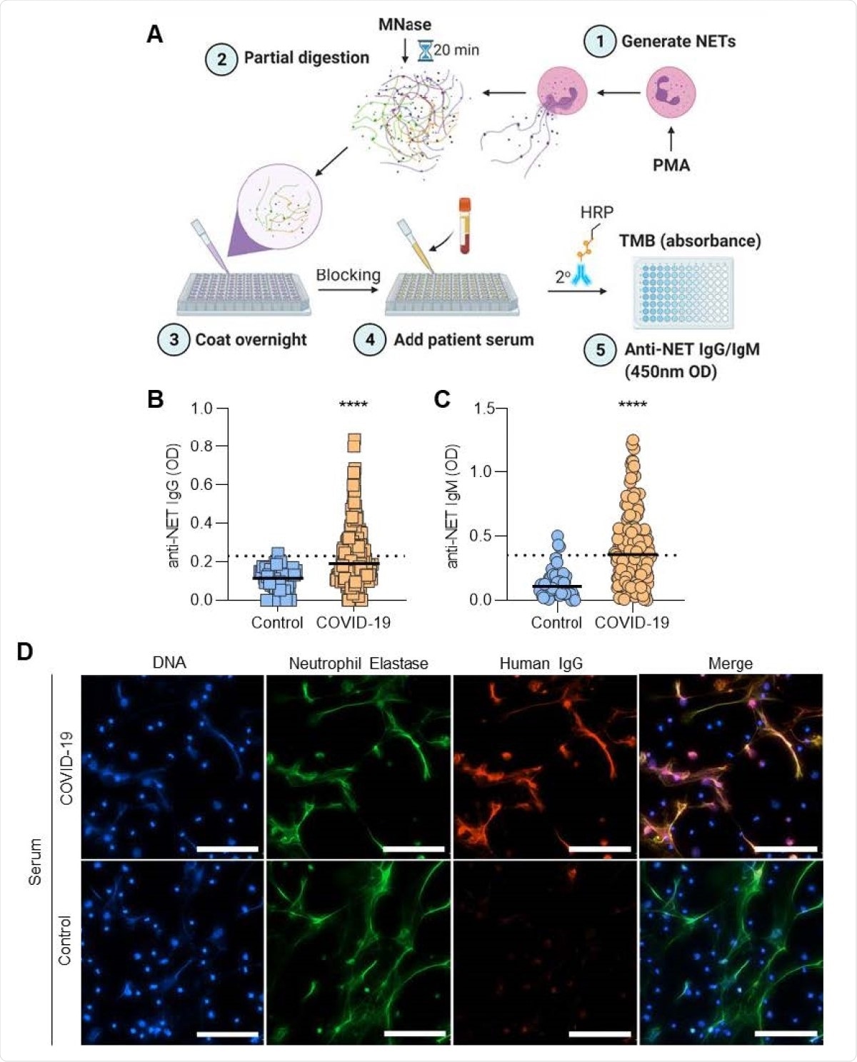
The researchers used an enzyme-linked immunosorbent assay (ELISA) to measure anti-NET IgG and IgM antibodies from the blood serum donated from 171 patients hospitalized with COVID-19 along with 48 healthy controls. The controls included 40 females and eight males with an average age of 38. People were excluded from the study if they had an autoimmune disease, active infection, or pregnancy.

The team observed higher levels of anti-NET IgG and IgM in patients with COVID-19 than the controls. About 39% of patients had high anti-NET IgG activity, and 50% showed elevated anti-NET IgM activity. There was a strong correlation between having anti-NET IgG and anti-NET IgM.

By using immunofluorescence microscopy, the team evaluated the anti-NET activity and found antibodies in NET strands. A positive correlation between circulating markers of NET release and anti-NET IgG and IgM were found.

Anti-NET activity linked to severe disease

A positive correlation between anti-NET IgG and IgM and D-dimer, absolute neutrophil count, and platelet count was observed. Likewise, there was a negative correlation with SpO2/FiO2 Ratio and anti-NET IgG and IgM.

The serum samples of patients with mechanical ventilation showed higher anti-NET IgG and IgM levels, suggesting they are associated with an impaired respiratory status.

Detection of anti-NET IgG/IgM in sera of COVID-19 patients. A, Schematic illustration of anti-NET ELISA (created with BioRender.com). B-C, Anti-NET IgG and IgM were measured in sera from 171 hospitalized COVID-19 patients and 48 healthy controls. Levels of anti-NET IgG and IgM at 450-nm optical density (OD) were compared by Mann-Whitney test; ****p<0.0001. Dotted lines indicate threshold set at 2 standard deviations above the control mean. D, Control neutrophils were stimulated with PMA to generate NETs. Fixed NETs were then incubated with COVID-19 serum with high anti-NET antibodies or healthy control serum; scale
Detection of anti-NET IgG/IgM in sera of COVID-19 patients. A, Schematic illustration of anti-NET ELISA (created with BioRender.com). B-C, Anti-NET IgG and IgM were measured in sera from 171 hospitalized COVID-19 patients and 48 healthy controls. Levels of anti-NET IgG and IgM at 450-nm optical density (OD) were compared by Mann-Whitney test; ****p<0.0001. Dotted lines indicate threshold set at 2 standard deviations above the control mean. D, Control neutrophils were stimulated with PMA to generate NETs. Fixed NETs were then incubated with COVID-19 serum with high anti-NET antibodies or healthy control serum; scale bars=100 microns.

Autoantibodies impair serum DNases ability to clear NET

The next step was to evaluate autoantibodies' role in NET degradation. They measured IgG levels from four patients with COVID-19 who had high anti-NET IgG and then tested them with serum from the healthy controls. Results showed the high IgG levels thwarted NET degradation.

Given the impaired oxygen intake, increased risk of severe illness, and impairments in NET degradation, the researchers suggest autoantibodies may play a significant role in the long-term damage sustained from people who continue to have long COVID.

It is possible that these anti-NET antibodies are important orchestrators of an imbalance between NET formation and clearance that perpetuates COVID-19 thromboinflammation,” concluded the research team.

This news article was a review of a preliminary scientific report that had not undergone peer-review at the time of publication. Since its initial publication, the scientific report has now been peer reviewed and accepted for publication in a Scientific Journal. Links to the preliminary and peer-reviewed reports are available in the Sources section at the bottom of this article. View Sources

Journal references:

Article Revisions

  • Apr 8 2023 - The preprint preliminary research paper that this article was based upon was accepted for publication in a peer-reviewed Scientific Journal. This article was edited accordingly to include a link to the final peer-reviewed paper, now shown in the sources section.
Jocelyn Solis-Moreira

Written by

Jocelyn Solis-Moreira

Jocelyn Solis-Moreira graduated with a Bachelor's in Integrative Neuroscience, where she then pursued graduate research looking at the long-term effects of adolescent binge drinking on the brain's neurochemistry in adulthood.

Citations

Please use one of the following formats to cite this article in your essay, paper or report:

  • APA

    Solis-Moreira, Jocelyn. (2023, April 08). Autoantibodies may contribute to severe COVID-19 and potential long-COVID-19 symptoms. News-Medical. Retrieved on January 19, 2026 from https://appetitewellbeing.com/news/20210408/Autoantibodies-may-contribute-to-severe-COVID-19-and-potential-long-COVID-19-symptoms.aspx.

  • MLA

    Solis-Moreira, Jocelyn. "Autoantibodies may contribute to severe COVID-19 and potential long-COVID-19 symptoms". News-Medical. 19 January 2026. <https://appetitewellbeing.com/news/20210408/Autoantibodies-may-contribute-to-severe-COVID-19-and-potential-long-COVID-19-symptoms.aspx>.

  • Chicago

    Solis-Moreira, Jocelyn. "Autoantibodies may contribute to severe COVID-19 and potential long-COVID-19 symptoms". News-Medical. https://appetitewellbeing.com/news/20210408/Autoantibodies-may-contribute-to-severe-COVID-19-and-potential-long-COVID-19-symptoms.aspx. (accessed January 19, 2026).

  • Harvard

    Solis-Moreira, Jocelyn. 2023. Autoantibodies may contribute to severe COVID-19 and potential long-COVID-19 symptoms. News-Medical, viewed 19 January 2026, https://appetitewellbeing.com/news/20210408/Autoantibodies-may-contribute-to-severe-COVID-19-and-potential-long-COVID-19-symptoms.aspx.

Comments

The opinions expressed here are the views of the writer and do not necessarily reflect the views and opinions of News Medical.
Post a new comment
Post

Sign in to keep reading

We're committed to providing free access to quality science. By registering and providing insight into your preferences you're joining a community of over 1m science interested individuals and help us to provide you with insightful content whilst keeping our service free.

or

While we only use edited and approved content for Azthena answers, it may on occasions provide incorrect responses. Please confirm any data provided with the related suppliers or authors. We do not provide medical advice, if you search for medical information you must always consult a medical professional before acting on any information provided.

Your questions, but not your email details will be shared with OpenAI and retained for 30 days in accordance with their privacy principles.

Please do not ask questions that use sensitive or confidential information.

Read the full Terms & Conditions.

You might also like...
Long COVID symptoms change for 15 months after infection