Animal study suggests palmitoylation inhibitor reduces virulence of SARS-CoV-2

Since the worldwide outbreak of coronavirus disease 2019 (COVID-19) began, more than 76 million have been infected, with over 1.68 million deaths. The virus causing this pandemic is the severe acute respiratory syndrome coronavirus 2 (SARS-CoV-2), one of seven pathogenic coronaviruses to have hit the world so far. Even as the first vaccines roll out, the search for specific and safe treatments is still ongoing, as new variants arise, forcing new lockdowns in several regions.

A new study preprint on the bioRxiv* server demonstrates the ability of a fatty acid synthase inhibitor to improve the survival of mice infected with murine hepatitis virus. In so doing, it adds to the sum of knowledge about the relationship of SARS-CoV-2 with cholesterol metabolism in the host cell.

Study aims

Coronaviruses target multiple tissues in the human host, including the lungs and upper airway cells, the intestinal tissues, the kidneys and the liver. They bind to the host cells via angiotensin-converting enzyme 2 (ACE2) receptors and perhaps other receptors such as neuropilin-1 (NRP1). Once the virus attaches to the ACE2 receptor, proteolytic cleavage occurs using host cell proteases. This generates an S2 fragment that is concerned with stimulating viral-host cell membrane fusion, allowing the virus to enter the cytosol.

Most potential therapies target this binding step. At present, some promising lead compounds include protease inhibitors and soluble ACE2 molecules that act as decoys, preventing the virus from engaging host cell receptors. The high rate of mutation of positive-sense RNA viruses gives them an advantage by allowing them to avoid the specific inhibition caused by these molecules.

The current study was aimed at understanding how to develop a broad-spectrum antiviral that targets fundamental aspects of the host-virus interaction. This could help to fight future coronaviruses as well. The current study looked into the possibility of using a palmitoylation inhibitor to treat SARS-CoV-2 infection.

Palmitoylation of spike necessary for new virions

Earlier reports showed that a protein called palmitoyltransferase ZDHHC5, along with its binding partner Golga7, interacted with the SARS-CoV-2 spike protein. Their research, which used affinity purification and mass spectrometry, suggested that the tail of the spike protein, which is in the cytosolic domain, undergoes palmitoylation after its generation within the host cell. This is similar to the process that occurs with the murine hepatitis virus (MHV), the spike protein of which must have C-terminal palmitoylation in order for viral replication to proceed successfully.

If palmitoylation is prevented, the spike protein cannot be assembled into new virions. The mutant spike protein was also unable to stimulate membrane fusion to form syncytia by cell-cell fusion, unlike the wild-type virus.

Multiple palmitoylation sites

In many coronaviruses that infect both human and murine cells, the C-terminal domains showed an enrichment of cysteine residues in the last 20 residues, near the membrane. With SARS-CoV-2, 10 of the first 20 residues are cysteine, allowing plenty of palmitoylation space.

The researchers used HEK293T cells, allowing them to express the SARS-CoV-2 spike protein tagged with a C9 epitope on the C-terminal end. They found that these cells contained a number of spike protein species, some full-length, some comprising the S2 subunit, and some multimers of the spike protein.

These cells were then cultured in the presence of a palmitate analog donor compound, called 15-hexadecynoic acid (15-HDYA). The researchers wanted to find out if this palmitate analog could be bound to the spike protein covalently, whether the full-length, S2 or the multimeric species.

They then used acyl-polyethylene glycol (PEG) exchange (APE), a method that involves switching out each spike palmitoyl group for a 5-kDa PEG mass tag. This would help to measure how much palmitoylation would occur on a per protein basis. They found that the spike protein could be modified on numerous sites. Looking at individual proteins, there were at least four palmitoyl groups.

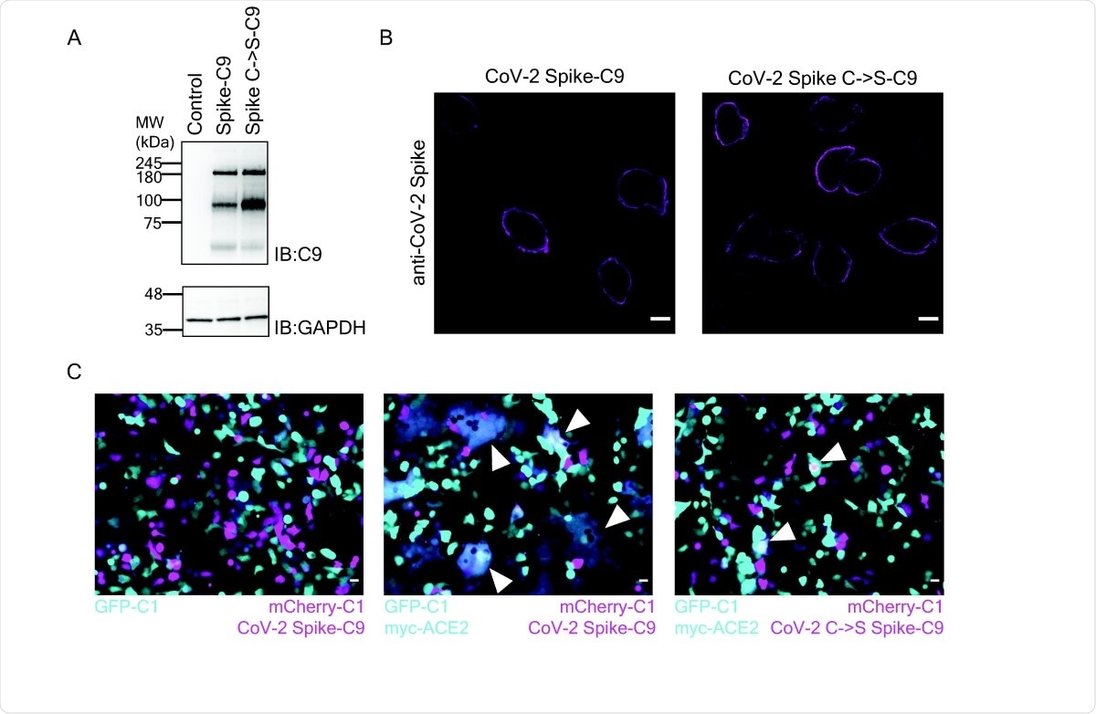
Palmitoylation of Spike is required for cell-cell fusion. (A) Western blot of SARS-CoV-2 Spike-C9 of the ten Cys to Ser mutant. (B) Immunofluorescence of SARS-CoV-2 Spike and the SpikeC->S-C9 mutant. Scale bars, 10µm (C) Co-culture of HEK cells expressing Spike-C9 and ACE2 form syncytium. HEK293T cells cotransfected with mCherry-C1 (magenta), and SARS-CoV-2 Spike-C9 (left and mid) or SARS-CoV-2 SpikeC->S-C9 (right) were co-cultured with cells transfected with EGFP-C1 (left, cyan) or and myc-ACE2 (mid, right). Scale bars, 20 µm. Arrowheads indicate fused cells.
Palmitoylation of Spike is required for cell-cell fusion. (A) Western blot of SARS-CoV-2 Spike-C9 of the ten Cys to Ser mutant. (B) Immunofluorescence of SARS-CoV-2 Spike and the SpikeC->S-C9 mutant. Scale bars, 10µm (C) Co-culture of HEK cells expressing Spike-C9 and ACE2 form syncytium. HEK293T cells cotransfected with mCherry-C1 (magenta), and SARS-CoV-2 Spike-C9 (left and mid) or SARS-CoV-2 SpikeC->S-C9 (right) were co-cultured with cells transfected with EGFP-C1 (left, cyan) or and myc-ACE2 (mid, right). Scale bars, 20 µm. Arrowheads indicate fused cells.

This news article was a review of a preliminary scientific report that had not undergone peer-review at the time of publication. Since its initial publication, the scientific report has now been peer reviewed and accepted for publication in a Scientific Journal. Links to the preliminary and peer-reviewed reports are available in the Sources section at the bottom of this article. View Sources

Palmitoylation required for syncytia formation

Next, they used a technique to induce site-directed mutagenesis to convert all ten cysteine residues to serine instead. They used fluorescence microscopy to determine if the spike-C9 cells and cysteine>serine spike proteins were equally able to catalyze cell-cell fusion with cells that express ACE2. As expected, they found that numerous large syncytia were formed with spike-C9 but not with the cysteine>serine variant of the spike. “The results demonstrate that the Cys residues are required for the Spike protein to facilitate syncytium formation.”

Silencing of ZDHHC5 reduce viral plaque formation

In the human genome, there are 23 ZDHHCs (zinc finger Asp-His-His-Cys domain-containing palmitoyltransferases, of which only ZDHHC5 palmitoylates the spike protein of SARS-CoV-2. In order to find out if silencing this gene would be effective in limiting viral spread in culture, they used a less lethal virus, human CoV 229E, that was appropriate for work with biosafety level 2. This has a cytosolic tail that resembles that of SARS-CoV-2 and can be palmitoylated at multiple sites. Like the SARS-CoV-2 spike, the 229E spike is capable of ZDHHC5 palmitoylation.

Using a cell-based assay for 229E with silenced ZDHHC5, they found fewer plaques were formed relative to the controls. To determine if this was due to impaired infection or subsequent spread of the infection through the monolayer of cells, they incubated cells with the virus in liquid culture. This showed that ZDHHC5 is required, not for initial infection, but for the assembly and release of infectious viral particles.

Inhibition of FASN prevented SARS-CoV2 spike palmitoylation

There is no specific ZDHHC5 inhibitor at present, but the fatty acid synthase (FASN) inhibitor cerulenin blocks the addition of palmitoyl to NOD1 and NOD2, these being substrates of ZDHHC5. Since this is a toxic compound, they tested another FASN inhibitor molecule, called TVB-3166, and bromopalmitate, a non-specific inhibitor of ZDHHC enzymes. They found that spike palmitoylation was reduced for both viruses, while in plaque-forming unit assays, the number of plaques formed by 229E was 86% less.

FASN inhibitor increases MHV-infected mouse survival

The compound TVB-3166 can be given orally, and the researchers tested it in mice infected with the 229E virus. They found that while control mice showed signs of disease within two days of infection, which continued to progress, treated mice survived for longer periods and many survived. “The results demonstrate that reducing palmitoyl-CoA levels is beneficial during CoV infection as this reduction promotes survival in mice.”

Implications and future directions

The study therefore suggests that S2 subunit palmitoylation is essential for viral membrane fusion, in SARS-CoV-2, MHV and SARS viruses. In the MHV, indeed, the spike palmitoylation is needed to allow it to interact with the membrane protein that allow it to assemble the spike into the new viral particles. Adding TVB-3166, whether in cell assays or in infected mice, reduced the production of new infectious virus particles and increased mouse survival.

The mechanism of action of this molecule points to the role of altered lipid metabolism in coronavirus infections. Some signs of this are changes in apolipoproteins and serum lipids, as well as increased free fatty acid levels. These lipid changes may promote viral replication. There is also a linoleic acid-binding pocket in the ectodomain of SARS-CoV-2, as well as other pathogenic coronaviruses, indicating the need for research on how fatty acids and lipid metabolism are linked to coronavirus infection.

Further studies to test the possible therapeutic role of TVB-2640, a related FASN inhibitor that is already in clinical trials for cancer and non-alcoholic liver disease, is orally available, and well-tolerated in patients. Since FASN is a host enzyme, viral escape mutations are unlikely to emerge. “The identification and approval of an orally available pan-CoV treatment or prophylaxis would be beneficial in the short-term and the future against other zoonotic CoVs.”

This news article was a review of a preliminary scientific report that had not undergone peer-review at the time of publication. Since its initial publication, the scientific report has now been peer reviewed and accepted for publication in a Scientific Journal. Links to the preliminary and peer-reviewed reports are available in the Sources section at the bottom of this article. View Sources

Journal references:

Article Revisions

  • Apr 3 2023 - The preprint preliminary research paper that this article was based upon was accepted for publication in a peer-reviewed Scientific Journal. This article was edited accordingly to include a link to the final peer-reviewed paper, now shown in the sources section.
Dr. Liji Thomas

Written by

Dr. Liji Thomas

Dr. Liji Thomas is an OB-GYN, who graduated from the Government Medical College, University of Calicut, Kerala, in 2001. Liji practiced as a full-time consultant in obstetrics/gynecology in a private hospital for a few years following her graduation. She has counseled hundreds of patients facing issues from pregnancy-related problems and infertility, and has been in charge of over 2,000 deliveries, striving always to achieve a normal delivery rather than operative.

Citations

Please use one of the following formats to cite this article in your essay, paper or report:

  • APA

    Thomas, Liji. (2023, April 03). Animal study suggests palmitoylation inhibitor reduces virulence of SARS-CoV-2. News-Medical. Retrieved on January 20, 2026 from https://appetitewellbeing.com/news/20201224/Animal-study-suggests-palmitoylation-inhibitor-reduces-virulence-of-SARS-CoV-2.aspx.

  • MLA

    Thomas, Liji. "Animal study suggests palmitoylation inhibitor reduces virulence of SARS-CoV-2". News-Medical. 20 January 2026. <https://appetitewellbeing.com/news/20201224/Animal-study-suggests-palmitoylation-inhibitor-reduces-virulence-of-SARS-CoV-2.aspx>.

  • Chicago

    Thomas, Liji. "Animal study suggests palmitoylation inhibitor reduces virulence of SARS-CoV-2". News-Medical. https://appetitewellbeing.com/news/20201224/Animal-study-suggests-palmitoylation-inhibitor-reduces-virulence-of-SARS-CoV-2.aspx. (accessed January 20, 2026).

  • Harvard

    Thomas, Liji. 2023. Animal study suggests palmitoylation inhibitor reduces virulence of SARS-CoV-2. News-Medical, viewed 20 January 2026, https://appetitewellbeing.com/news/20201224/Animal-study-suggests-palmitoylation-inhibitor-reduces-virulence-of-SARS-CoV-2.aspx.

Comments

The opinions expressed here are the views of the writer and do not necessarily reflect the views and opinions of News Medical.
Post a new comment
Post

Sign in to keep reading

We're committed to providing free access to quality science. By registering and providing insight into your preferences you're joining a community of over 1m science interested individuals and help us to provide you with insightful content whilst keeping our service free.

or

While we only use edited and approved content for Azthena answers, it may on occasions provide incorrect responses. Please confirm any data provided with the related suppliers or authors. We do not provide medical advice, if you search for medical information you must always consult a medical professional before acting on any information provided.

Your questions, but not your email details will be shared with OpenAI and retained for 30 days in accordance with their privacy principles.

Please do not ask questions that use sensitive or confidential information.

Read the full Terms & Conditions.

You might also like...
COVID-19 immunity stays specific and barely boosts protection against common cold coronaviruses