UV-C irradiation rapidly inactivates SARS-CoV-2 on surfaces

Researchers at University Hospital Tübingen, Germany, have shown that ultraviolet C (UV-C) irradiation effectively inactivates surface-dried preparations of severe acute respiratory syndrome coronavirus 2 (SARS-CoV-2), the agent that causes coronavirus disease 2019 (COVID-19).

Exposing a high titer of surface-dried SARS-CoV-2 to a low dose of UV-C light for just a short time completely reduced the infectivity of the virus.

The application of UV-C light is already an established technique for decontaminating surfaces and has already proven effective against other viruses and bacteria.

It has also recently been shown that SARS-CoV-2 is sensitive to inactivation using this technique. However, the exposure times needed for complete inactivation of the virus were not conducive with the UV-based methods used in large-scale decontamination processes.

Now, Michael Schindler and colleagues have shown that surface-dried SARS-CoV-2 can be inactivated by low-dose UV-C light in a “real-life” setting in as little as 2 seconds using a handheld device.

“UV-C irradiation is a rapid and cost-effective technology to decontaminate surfaces from high-titer SARS-CoV-2,” says the team.

A pre-print version of the paper is accessible on the server bioRxiv*, while the article undergoes peer review.

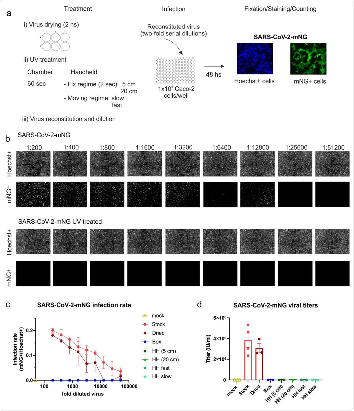
Inactivation of SARS-CoV-2 by UV-C light treatment. (a) Experimental layout of the different UV-treatments and the infection assay employed using the green-fluorescent virus SARS-CoV-2.mNG. (b) Primary data showing the results of the infection assay using the non-treated stock virus as a positive control and the UV-treated virus (HH, fast-moving regime). In the upper row, the total amount of cells for each well of the two-fold serial dilution of virus is shown as Hoechst+. In the 249 lower, infected cells are visualized indicated as mNG+ cells. (c) Infection rate curves for UV-irradiated SARS-CoV-2-mNG using different UV251 treatments. The graph shows the infection rate at each two-fold serial dilution, calculated as the number of infected cells (mNG+) over the total number of cells (Hoechst+) for the non253 treated viral stock (n=4), dried viral stock (n=3), and dried and UV-irradiated virus using five different UV-treatments (n=2). Data are presented as mean +/- SEM of the number of biological replicates indicated above. (d) SARS-CoV-2-mNG viral titers after UV-treatment. The graph shows the viral titers calculated in IU/mL for the mock-infected, non-treated, and dried stock as well as the dried and UV-irradiated virus under the different treatments. The number of biological replicates is directly plotted and indicated in 1c. Data are presented as mean +/- SEM.
Inactivation of SARS-CoV-2 by UV-C light treatment. (a) Experimental layout of the different UV-treatments and the infection assay employed using the green-fluorescent virus SARS-CoV-2.mNG. (b) Primary data showing the results of the infection assay using the non-treated stock virus as a positive control and the UV-treated virus (HH, fast-moving regime). In the upper row, the total amount of cells for each well of the two-fold serial dilution of virus is shown as Hoechst+. In the 249 lower, infected cells are visualized indicated as mNG+ cells. (c) Infection rate curves for UV-irradiated SARS-CoV-2-mNG using different UV251 treatments. The graph shows the infection rate at each two-fold serial dilution, calculated as the number of infected cells (mNG+) over the total number of cells (Hoechst+) for the non253 treated viral stock (n=4), dried viral stock (n=3), and dried and UV-irradiated virus using five different UV-treatments (n=2). Data are presented as mean +/- SEM of the number of biological replicates indicated above. (d) SARS-CoV-2-mNG viral titers after UV-treatment. The graph shows the viral titers calculated in IU/mL for the mock-infected, non-treated, and dried stock as well as the dried and UV-irradiated virus under the different treatments. The number of biological replicates is directly plotted and indicated in 1c. Data are presented as mean +/- SEM.

This news article was a review of a preliminary scientific report that had not undergone peer-review at the time of publication. Since its initial publication, the scientific report has now been peer reviewed and accepted for publication in a Scientific Journal. Links to the preliminary and peer-reviewed reports are available in the Sources section at the bottom of this article. View Sources

Rapid, efficient, non-chemical decontamination procedures are urgently needed

As the COVID-19 pandemic continues to sweep the globe, there is an urgent need for rapid, efficient, non-chemical procedures to decontaminate surfaces of the causative agent SARS-CoV-2.

Application of UV-C irradiation is a well-established, safe procedure used for the environmental control of pathogens and has already proved effective at inactivating SARS-CoV-1 as well as other coronaviruses.

Recently, the sensitivity of SARS CoV-2 to inactivation by UV-C irradiation has also been demonstrated.

However, the doses and exposure times needed to inactivate SARS-CoV-2 completely have been in a range that precludes efficient application of UV-based methods for use in large-scale decontamination of surfaces, say Schindler and colleagues.

“One critical question is the suitability of this technology in a ‘real-life’ setting in which the exposure time of surfaces or aerosols should be kept as short as possible to allow for a realistic application, for example, in rooms that need to be used frequently as operating rooms or lecture halls,” writes the team.

What did the researchers do?

Simulating a situation where exhaled droplets or aerosols from infected individuals contaminate surfaces, the team generated a high-titer stock of infectious SARS-CoV-2 and spotted 35uL of this stock (in triplicates) in 6-well plates which were dried for two hours at room temperature.

The plates were then either left untreated or were exposed to five UV-C regimens.

These regimens included inactivation for 60 seconds in a UV-C box designed to disinfect medium-size objects; 2-second UV-C exposure at a distance of either 5 or 20 cm using a handheld disinfection device and, finally, a movement regimen simulating decontamination of surfaces using the handheld UV-C device.

For the latter, the device was moved at a “slow” speed (about 3.75cm per second) and “fast” speed (about 12cm per second) at a distance of 20 cm from the plates.

The UV-C exposure in the box for 60 seconds corresponded to an irradiation dose of 800 mJ/cm²; the 2-second exposure at 5 cm with the handheld device corresponded to 80 mJ/cm² and 2-second exposure at 20 cm corresponds to 16 mJ/cm².

For the “slow” and “fast” moving regimens, the team calculated UV-C irradiation doses of 2.13 mJ/cm² and 0.66 mJ/cm², respectively.

All five UV-C regimens, but not drying, were effective

Drying for two hours did not have any significant impact on SARS-CoV-2 infectivity, suggesting that exhaled virus present in droplets or aerosols retains infectivity on surfaces for at least two hours.

Treatment with UV-C, on the other hand, effectively inactivated the virus under all five exposure regimens.

Strikingly, even the short exposure to an irradiation dose of 0.66 mJ/cm in the fast-moving regimen resulted in a complete reduction of SARS-CoV-2 infectivity.

An easy, rapid, chemical-free decontamination method

The team says the findings show that that SARS-CoV-2 is rapidly inactivated by relatively low doses of UV-C irradiation.

“Altogether, we establish the effectiveness of UV-C treatment against SARS-CoV-2 in a setting designed to simulate realistic conditions of decontamination,” write the researchers.

“The easy, rapid, chemical-free, and high efficacy of UV-C treatment to inactivate SARS-CoV-2 demonstrates the applicability of this technology in a broad range of possible settings,” they conclude.

This news article was a review of a preliminary scientific report that had not undergone peer-review at the time of publication. Since its initial publication, the scientific report has now been peer reviewed and accepted for publication in a Scientific Journal. Links to the preliminary and peer-reviewed reports are available in the Sources section at the bottom of this article. View Sources

Journal references:

Article Revisions

  • Mar 27 2023 - The preprint preliminary research paper that this article was based upon was accepted for publication in a peer-reviewed Scientific Journal. This article was edited accordingly to include a link to the final peer-reviewed paper, now shown in the sources section.
Sally Robertson

Written by

Sally Robertson

Sally first developed an interest in medical communications when she took on the role of Journal Development Editor for BioMed Central (BMC), after having graduated with a degree in biomedical science from Greenwich University.

Citations

Please use one of the following formats to cite this article in your essay, paper or report:

  • APA

    Robertson, Sally. (2023, March 27). UV-C irradiation rapidly inactivates SARS-CoV-2 on surfaces. News-Medical. Retrieved on January 19, 2026 from https://appetitewellbeing.com/news/20200923/UV-C-irradiation-rapidly-inactivates-SARS-CoV-2-on-surfaces.aspx.

  • MLA

    Robertson, Sally. "UV-C irradiation rapidly inactivates SARS-CoV-2 on surfaces". News-Medical. 19 January 2026. <https://appetitewellbeing.com/news/20200923/UV-C-irradiation-rapidly-inactivates-SARS-CoV-2-on-surfaces.aspx>.

  • Chicago

    Robertson, Sally. "UV-C irradiation rapidly inactivates SARS-CoV-2 on surfaces". News-Medical. https://appetitewellbeing.com/news/20200923/UV-C-irradiation-rapidly-inactivates-SARS-CoV-2-on-surfaces.aspx. (accessed January 19, 2026).

  • Harvard

    Robertson, Sally. 2023. UV-C irradiation rapidly inactivates SARS-CoV-2 on surfaces. News-Medical, viewed 19 January 2026, https://appetitewellbeing.com/news/20200923/UV-C-irradiation-rapidly-inactivates-SARS-CoV-2-on-surfaces.aspx.

Comments

The opinions expressed here are the views of the writer and do not necessarily reflect the views and opinions of News Medical.
Post a new comment
Post

Sign in to keep reading

We're committed to providing free access to quality science. By registering and providing insight into your preferences you're joining a community of over 1m science interested individuals and help us to provide you with insightful content whilst keeping our service free.

or

While we only use edited and approved content for Azthena answers, it may on occasions provide incorrect responses. Please confirm any data provided with the related suppliers or authors. We do not provide medical advice, if you search for medical information you must always consult a medical professional before acting on any information provided.

Your questions, but not your email details will be shared with OpenAI and retained for 30 days in accordance with their privacy principles.

Please do not ask questions that use sensitive or confidential information.

Read the full Terms & Conditions.

You might also like...
Steady decline in antibiotics for childhood respiratory infections