Novel RNA vaccine from Arcturus Therapeutics protects mice against SARS-CoV-2

A new study published on the preprint server bioRxiv* in September 2020 reports a novel RNA vaccine platform that shows robust protection against severe acute respiratory syndrome coronavirus 2 (SARS-CoV-2) infection in mice and performs much better than a conventional mRNA vaccine. This could allow single-dose immunization, allowing progress towards global vaccination.

This news article was a review of a preliminary scientific report that had not undergone peer-review at the time of publication. Since its initial publication, the scientific report has now been peer reviewed and accepted for publication in a Scientific Journal. Links to the preliminary and peer-reviewed reports are available in the Sources section at the bottom of this article. View Sources

About RNA Vaccines

The COVID-19 pandemic has caused hundreds of thousands of deaths, mostly from terminal respiratory failure or multi-organ dysfunction, or other complications. The crisis has called forth intensive scientific efforts to find effective antivirals and vaccines against SARS-CoV-2, since the only option now available to contain the epidemic is non-pharmaceutical interventions relying on physical distancing.

Even as some vaccine candidates enter clinical trials, large-scale production remains a stumbling block in making the vaccine available to the whole world. Multi-dose regimes also pose a challenge in this regard, leading some researchers to focus on the live attenuated vaccine (LAV).

However, another approach is to use a platform that simulates the immunogenicity of the live virus vaccines and can achieve adequate immunity with just one dose. This has the twin advantage of not only reducing logistical obstacles but increasing the odds of compliance and reducing the number of doses required for full compliance.

One such technology is the RNA vaccine, which is based on using the genetic sequence of the viral antigens and can be rapidly produced by cell-free techniques with excellent scalability. The RNA is packaged by lipid nanoparticles, which avoids the need for adjuvants. The two types of RNA vaccine include the conventional mRNA vaccine consisting of a directly translated immunogen derived from the vaccine transcript, and a replicon RNA vaccine that self-replicates.

Introducing Replicon RNA Vaccines

How replicon vaccines works are by means of the encoded machinery for replication, that allow the subgenomic RNA to be self-amplified. This results in a marked increase in the amount of the target antigen, by orders of magnitude. This not only reduces the required vaccine dosage but can induce both innate and adaptive immunity like a LAV.

The current study by researchers at the Duke-NUS Medical School, Singapore and Arcturus Therapeutics, Inc. shows how such a vaccine performs against a conventional mRNA vaccine. The former is built on the proprietary Self-Transcribing and Replicating RNA (STARRTM) technology of Arcturus.

The novel vaccine called LUNAR-COV19, as well as the conventional mRNA vaccine, code for the full-length pre-fusion spike protein in the wildtype virus.

Longer and Higher Immunity

The researchers found that the former induced higher antigen expression in vivo for a significantly more extended period. It also increased the expression of several innate immune genes regulating B and T cell response in the blood and the draining lymph nodes.

Higher Neutralizing Activity

This was associated with significantly higher neutralizing activity as well as the induction of specific IgGs, CD8+ T cells, interferon-(IFN-)γ, and Th1 responses. Antibodies were detected for up to day 50 after immunization, as against day 10 in the case of mRNA.

Neutralizing activity was measured by the plaque reduction neutralization test (PRNT50). It was observed to be greater than the upper limit of dilution with the novel vaccine, which is more than 16 times greater than the neutralization titers achieved with the conventional mRNA vaccine. Moreover, the titers continued to show an upward trend from day 30 to 60 with one dose of vaccine, even with a dose of ≥2.0 μg. The level of spike IgG was positively correlated with the PRNT50 titer as well with the new vaccine candidate compared to the conventional mRNA vaccine.

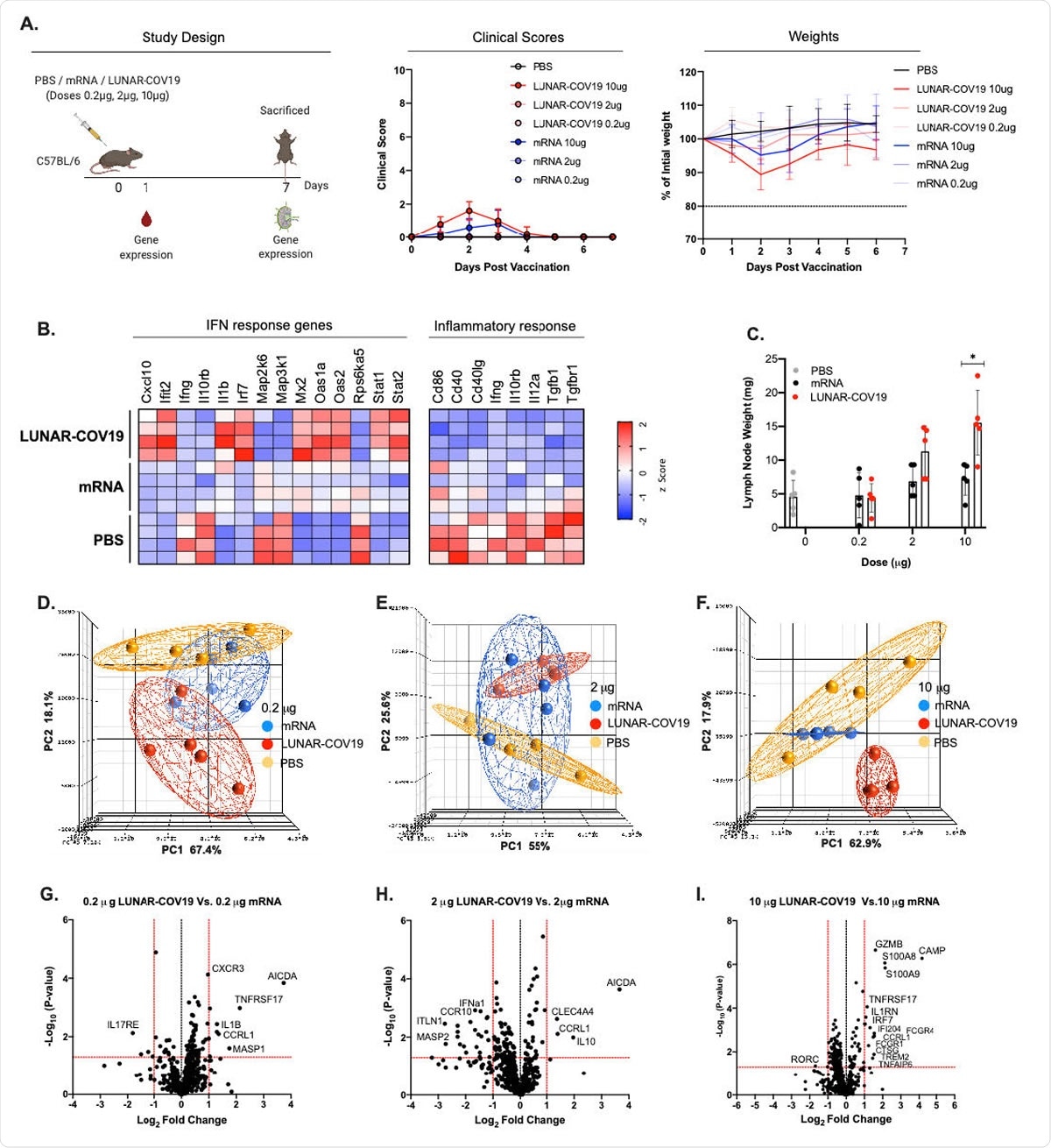
Clinical Scores, mouse weights and transcriptomic analysis of immune genes following vaccination with LUNAR-COV19 or conventional mRNA SARS-CoV-2 vaccine candidates. A) C57BL/6 mice (n=5/group) were immunized with either PBS, mRNA or LUNAR-COV19 (doses 0.2 µg, 2 µg or 10 µg), weight and clinical scores assessed every day, bled at day 1 post-immunization, sacrificed at 7 days post-vaccination and lymph nodes harvested. Gene expression of inflammatory genes and immune genes were measured in whole blood (at day 1) and lymph nodes (at day 7), respectively. B) Expression of IFN and inflammatory response genes in whole blood presented as heatmap of z scores. C) Lymph node weights at 7 days post-vaccination. Principal component analysis (PCA) of immune gene expression following vaccination with conventional mRNA or LUNAR744 COV19 at doses D) 0.2 µg, E) 2 µg and F) 10 µg. Volcano plots of fold change of LUNAR745 COV19 versus conventional mRNA (x-axis) and Log10 P-value of LUNAR-COV19 versus conventional mRNA (y-axis) for doses G) 0.2 µg, H) 2 µg and I) 10 µg. Study design schematic diagram created with BioRender.com. Weights of lymph nodes were compared between groups using a two-tailed Mann-Whitney U test with * denoting 0.05<0.01.
Clinical Scores, mouse weights and transcriptomic analysis of immune genes following vaccination with LUNAR-COV19 or conventional mRNA SARS-CoV-2 vaccine candidates. A) C57BL/6 mice (n=5/group) were immunized with either PBS, mRNA or LUNAR-COV19 (doses 0.2 µg, 2 µg or 10 µg), weight and clinical scores assessed every day, bled at day 1 post-immunization, sacrificed at 7 days post-vaccination and lymph nodes harvested. Gene expression of inflammatory genes and immune genes were measured in whole blood (at day 1) and lymph nodes (at day 7), respectively. B) Expression of IFN and inflammatory response genes in whole blood presented as heatmap of z scores. C) Lymph node weights at 7 days post-vaccination. Principal component analysis (PCA) of immune gene expression following vaccination with conventional mRNA or LUNAR744 COV19 at doses D) 0.2 µg, E) 2 µg and F) 10 µg. Volcano plots of fold change of LUNAR745 COV19 versus conventional mRNA (x-axis) and Log10 P-value of LUNAR-COV19 versus conventional mRNA (y-axis) for doses G) 0.2 µg, H) 2 µg and I) 10 µg. Study design schematic diagram created with BioRender.com. Weights of lymph nodes were compared between groups using a two-tailed Mann-Whitney U test with * denoting 0.05<0.01.

Safer Immune Responses

A Th1-biased immune response is known to be linked to protection against vaccine-associated immune enhancement of respiratory disease (VAERD), which is a paramount safety concern with SARS-CoV-2 vaccines.

Increased Avidity

Again, at the highest dose of conventional mRNA vaccine that was able to produce anti-S antibodies at a level similar to that produced at the lowest level of the novel vaccine, the former elicited antibodies with lower avidity and less neutralizing power than the latter. This indicates that the latter produces a more protective antibody response and with B cells that have a better affinity for the antigen, showing it to be immunologically superior to the conventional mRNA vaccine.

Complete Protection Against Infection

The mice which received a single dose of the vaccine were protected against subsequent infection upon exposure to the virus. However, all the unimmunized controls died of the infection by day 7 of the challenge with wildtype SARS-CoV-2.

Mechanisms of Protection

The reasons for the superior performance of this vaccine may be due to the increased and more prolonged immunogenic expression of the antigen, which is recognized by T follicular helper cells more effectively. This, in turn, causes the targeting of a broader spectrum of viral antigens, presenting a greater range for neutralization and so better neutralizing ability.

Secondly, the replication of this vaccine RNA causes a negative-strand template to form, which leads to the synthesis of a more significant amount of positive-strand mRNA as well as sub-genomic mRNA encoding the spike protein. The two RNA strands form an intermediate double-stranded form that can stimulate the immune pathways mediated by type I IFN through its interaction with receptors like TLR3 and RIG-I-like receptors. These are known to enhance the quality of adaptive immune responses.

Finally, IFN-γ can induce the production of cytotoxic CD8 T cells, which is important since the spike protein does have epitopes that are recognized by these T effector cells. Memory T cells ensure durable immunity.

The replication complex is formed by Venezuelan equine encephalitis virus (VEEV) replicase genes, encoding nsp1-4, which may or may not be immunogenic. However, it is established that nsp mutations do affect type I IFN responses. Also, VEEV self-replicating RNA also enhances mucosal immune responses, similar to adjuvants.

Implications

All these findings show that the STARR platform is worthy of further evaluation in the search for a suitable COVID-19 vaccine, with the novel vaccine reported here having great potential to be developed as a single-dose vaccine.

This news article was a review of a preliminary scientific report that had not undergone peer-review at the time of publication. Since its initial publication, the scientific report has now been peer reviewed and accepted for publication in a Scientific Journal. Links to the preliminary and peer-reviewed reports are available in the Sources section at the bottom of this article. View Sources

Journal references:

Article Revisions

  • Mar 30 2023 - The preprint preliminary research paper that this article was based upon was accepted for publication in a peer-reviewed Scientific Journal. This article was edited accordingly to include a link to the final peer-reviewed paper, now shown in the sources section.
Dr. Liji Thomas

Written by

Dr. Liji Thomas

Dr. Liji Thomas is an OB-GYN, who graduated from the Government Medical College, University of Calicut, Kerala, in 2001. Liji practiced as a full-time consultant in obstetrics/gynecology in a private hospital for a few years following her graduation. She has counseled hundreds of patients facing issues from pregnancy-related problems and infertility, and has been in charge of over 2,000 deliveries, striving always to achieve a normal delivery rather than operative.

Citations

Please use one of the following formats to cite this article in your essay, paper or report:

  • APA

    Thomas, Liji. (2023, March 30). Novel RNA vaccine from Arcturus Therapeutics protects mice against SARS-CoV-2. News-Medical. Retrieved on January 17, 2026 from https://appetitewellbeing.com/news/20200906/Novel-RNA-vaccine-from-Arcturus-Therapeutics-protects-mice-against-SARS-CoV-2.aspx.

  • MLA

    Thomas, Liji. "Novel RNA vaccine from Arcturus Therapeutics protects mice against SARS-CoV-2". News-Medical. 17 January 2026. <https://appetitewellbeing.com/news/20200906/Novel-RNA-vaccine-from-Arcturus-Therapeutics-protects-mice-against-SARS-CoV-2.aspx>.

  • Chicago

    Thomas, Liji. "Novel RNA vaccine from Arcturus Therapeutics protects mice against SARS-CoV-2". News-Medical. https://appetitewellbeing.com/news/20200906/Novel-RNA-vaccine-from-Arcturus-Therapeutics-protects-mice-against-SARS-CoV-2.aspx. (accessed January 17, 2026).

  • Harvard

    Thomas, Liji. 2023. Novel RNA vaccine from Arcturus Therapeutics protects mice against SARS-CoV-2. News-Medical, viewed 17 January 2026, https://appetitewellbeing.com/news/20200906/Novel-RNA-vaccine-from-Arcturus-Therapeutics-protects-mice-against-SARS-CoV-2.aspx.

Comments

The opinions expressed here are the views of the writer and do not necessarily reflect the views and opinions of News Medical.
Post a new comment
Post

Sign in to keep reading

We're committed to providing free access to quality science. By registering and providing insight into your preferences you're joining a community of over 1m science interested individuals and help us to provide you with insightful content whilst keeping our service free.

or

While we only use edited and approved content for Azthena answers, it may on occasions provide incorrect responses. Please confirm any data provided with the related suppliers or authors. We do not provide medical advice, if you search for medical information you must always consult a medical professional before acting on any information provided.

Your questions, but not your email details will be shared with OpenAI and retained for 30 days in accordance with their privacy principles.

Please do not ask questions that use sensitive or confidential information.

Read the full Terms & Conditions.

You might also like...
Economic instability linked to higher risk of long COVID in children