Faulty immune response to SARS-CoV-2 one of the main causes of death

A new study published on the preprint server medRxiv* in July 2020 describes the organ and tissue-specific spread of the virus causing the current COVID-19 pandemic, severe acute respiratory syndrome coronavirus 2 (SARS-CoV-2). They found that the extent and site of inflammation and organ damage in COVID-19 disease are independent of the tissues or cells involved. This shows that immune responses largely determine the pattern and occurrence of injury.

Study: Tissue-specific tolerance in fatal COVID-19. Image Credit: Kateryna Kon / Shutterstock
Study: Tissue-specific tolerance in fatal COVID-19. Image Credit: Kateryna Kon / Shutterstock

This news article was a review of a preliminary scientific report that had not undergone peer-review at the time of publication. Since its initial publication, the scientific report has now been peer reviewed and accepted for publication in a Scientific Journal. Links to the preliminary and peer-reviewed reports are available in the Sources section at the bottom of this article. View Sources

Effects of Viral Infections

Viral infections cause inflammation and injury to various tissues and organs, mostly due to cell death. The mechanisms behind this damage include direct toxicity caused by the presence and replication of the virus, the side-effects of the immune response to the virus, and the consequence of abnormal immune responses to the virus. In most cases, the patient builds resilience by resistance to the infection. This is defined as the ability to limit the viral load so as to protect the body against injury.

On the other hand, the researchers say, tolerance to the pathogen is another mechanism that prevents organ damage and hyperinflammatory responses to the virus. This is described as the physiological pathway by which the body limits the generation of harmful inflammatory chemicals as well as of chemokines produced as a result of the detection of the virus by the body’s immune cells.

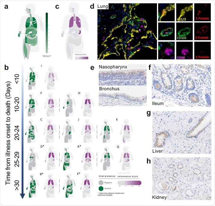
Mapping SARS-CoV-2 organotropism and cellular distribution in fatal Covid- 19 in relation to local inflammation. Distribution of SARS-CoV-2 RNA for all patients was determined by multiplex PCR (A; colour intensity denotes frequency of detectable RNA, dotted line on legend denotes maximal frequency within the patient cohort) (n=11). Distribution of individual patient viral RNA presence within organs plotted against time interval between illness onset and death compared with semi-quantitative score of organ specific inflammation for each patient (B). Severity of acute organ injury was assessed semi-quantitatively (0-3; no acute change (0) to severe organ injury/histological abnormality (3)) with aggregate scores visualised (C;
Mapping SARS-CoV-2 organotropism and cellular distribution in fatal Covid- 19 in relation to local inflammation. Distribution of SARS-CoV-2 RNA for all patients was determined by multiplex PCR (A; color intensity denotes the frequency of detectable RNA, dotted line on legend denotes maximal frequency within the patient cohort) (n=11). Distribution of individual patient viral RNA presence within organs plotted against time interval between illness onset and death compared with a semi-quantitative score of organ-specific inflammation for each patient (B). The severity of acute organ injury was assessed semi-quantitatively (0-3; no acute change (0) to severe organ injury/histological abnormality (3)) with aggregate scores visualized (C; n=10-11 per organ/tissue site). Cellular distribution of SARS-CoV-2 S protein was evaluated by immunohistochemistry and multiplex immunofluorescence on FFPE tissue demonstrating its presence within the alveolar epithelium and rarely in macrophages and endothelium within the lung parenchyma (D) nasal mucosal and bronchial epithelium (E), as well as small bowel enterocytes (F), distal biliary epithelium within the liver (G) and distal renal tubular epithelium (H). Representative images from n=4 PCR-positive patients.

Inflammation of the Lung and Fatality in COVID-19

It is established that severe or fatal cases of COVID-19 are linked with the occurrence of hyper-inflammation, which is a cause of organ damage and death. In most cases, fatal COVID-19 is the result of reduced oxygenation of blood below the critical threshold at which it no longer supports function and life. Recent studies have demonstrated the positive role of dexamethasone, a commonly available corticosteroid, in blunting the edge of this inflammatory response and preventing many deaths.

The inference is that lung inflammation is a fundamental cause of death. This, in turn, suggests that tolerance is probably crucial in promoting recovery from COVID-19. It does not, however, show the cause of such inflammation – is it direct injury or the result of an independent and abnormal immune process?

While COVID-19 is an illness of the respiratory tract, recent studies show that the virus infects many tissues outside the lung. The unsolved issue is whether these organs are also injured or inflamed, as shown by histological evidence and clinical features.

The Study: Tissue-Specific Infection and Response in COVID-19

The current study aimed to outline how different tissues are affected in fatal cases of COVID-19, which tissues harbor the virus, the features of inflammation in different tissue, and how the presence of the virus is related to the local and systemic inflammation and organ injury in every part of the body.

The first part of the study examined the presence of the S protein in different tissues that contained the viral RNA. They found this protein was present in the epithelium of the respiratory tract, the gut, the liver, and the kidney. It was rarely found in macrophages and endothelium within the lung parenchyma, nasal mucosal and bronchial epithelium, small bowel enterocytes, distal biliary epithelium within the liver or distal renal tubular epithelium.

The occurrence of the viral protein in patches within the alveolar epithelium of the lungs agrees with the hypothesis that the virus was probably aspirated from the upper respiratory tract. Conversely, outside the lung, large areas of tissue were found to contain the S protein, with uninfected stretches between them. These are called foci of infection. They represent the spread of the virus from one cell to the next.

Organ Infection Not Linked to Direct Injury

The researchers describe most organs as uninflamed or little inflamed, while evidence of earlier illness was often present. The higher the systemic illness, the worse was the injury to the organ. Thus, patients on the ventilator often had acute tubular necrosis of the kidney.

The presence of the virus in tissues other than the lung was not a measure of the intensity of inflammation or of acute damage to these organs, such as the heart, liver, intestine, or kidney.

Virus Does Not Directly Cause Lung Injury

Even in the lung, the presence of the virus did not relate to pulmonary inflammation in the same areas. Both infected and uninfected areas showed diffuse alveolar damage and bronchopneumonia or appeared utterly normal in some cases.

Other findings included lung clots, mostly mixed, occurring in both small and big vessels. Patches of vasculitis featuring the infiltration of mononuclear cells were found, mostly in the intima (the innermost coat of an organ). Inflamed vessels in these patients did not show the presence of the S protein.

Bronchoalveolar lavage fluid (BALF) has been used for transcription studies on T cells and resident lung macrophages. These show higher numbers of CD8 T cells with fewer resident lung macrophages but may reflect only luminal pathology. The current study, therefore, looked at the phenotypes of the immune cells within whole lung tissue, finding the most striking increase in immune cells to be within the lung parenchyma and not within or around the blood vessels. The cells showing the most significant increase were mononuclear cells and certain monocyte lines, then CD8+, and finally CD4+ T cells.

Reticulo-endothelial cells were also found to be severely affected within the spleen and lymph nodes.

Injury Due to Inflammatory Damage

The researchers point out that their observations do not correlate with organ damage occurring as a result of a local inflammatory response to the virus since the damage does not occur at all sites of infection nor is it related in time to the occurrence of infection. Instead, the evidence of viral infection is seen in many tissues in fatal COVID-19 for up to 42 days from the earliest symptom.

Again, viral RNA is found in the kidney, liver, and intestine, but there is no sign of injury or inflammation. Thus, viral infection in COVID-19 does not cause localized inflammatory responses. This is true of the presence of the virus in the lung as well. The presence of vasculitis in many cases of COVID-19 was confirmed, but this was not linked to direct viral injury.

Macrophages and Plasma Cells

The observation of iron-laden macrophages supports the finding that higher ferritin levels in serum indicate a poorer outcome. These occur in the inflamed vessels as well as the parenchyma of the lung, and reticuloendothelial tissues. More research is needed to understand their role, whether in antiviral defenses, helping with tissue healing, or as part of the immune response but having a deleterious effect.

The lung and reticuloendothelial tissues also showed marked abnormalities in plasma cells, with an abnormal expansion of this cell type, as well as atypical shape and form. The study draws attention to the need to understand the role played by both iron-laden macrophages and plasma cells in COVID-19 severity, to help develop therapies targeting these factors.

Conclusion

The study concludes: “Given the recent discovery that immunosuppression with dexamethasone prevents death in severe Covid-19, our observations support virus-independent immunopathology being one of the primary mechanisms underlying fatal Covid-19. This suggests that a better understanding of noninjurious, organ-specific viral tolerance mechanisms, and targeting of the dysregulated immune response merits further investigation.”

This news article was a review of a preliminary scientific report that had not undergone peer-review at the time of publication. Since its initial publication, the scientific report has now been peer reviewed and accepted for publication in a Scientific Journal. Links to the preliminary and peer-reviewed reports are available in the Sources section at the bottom of this article. View Sources

Journal references:

Article Revisions

  • Mar 22 2023 - The preprint preliminary research paper that this article was based upon was accepted for publication in a peer-reviewed Scientific Journal. This article was edited accordingly to include a link to the final peer-reviewed paper, now shown in the sources section.
Dr. Liji Thomas

Written by

Dr. Liji Thomas

Dr. Liji Thomas is an OB-GYN, who graduated from the Government Medical College, University of Calicut, Kerala, in 2001. Liji practiced as a full-time consultant in obstetrics/gynecology in a private hospital for a few years following her graduation. She has counseled hundreds of patients facing issues from pregnancy-related problems and infertility, and has been in charge of over 2,000 deliveries, striving always to achieve a normal delivery rather than operative.

Citations

Please use one of the following formats to cite this article in your essay, paper or report:

  • APA

    Thomas, Liji. (2023, March 22). Faulty immune response to SARS-CoV-2 one of the main causes of death. News-Medical. Retrieved on January 18, 2026 from https://appetitewellbeing.com/news/20200707/Faulty-immune-response-to-SARS-CoV-2-one-of-the-main-causes-of-death.aspx.

  • MLA

    Thomas, Liji. "Faulty immune response to SARS-CoV-2 one of the main causes of death". News-Medical. 18 January 2026. <https://appetitewellbeing.com/news/20200707/Faulty-immune-response-to-SARS-CoV-2-one-of-the-main-causes-of-death.aspx>.

  • Chicago

    Thomas, Liji. "Faulty immune response to SARS-CoV-2 one of the main causes of death". News-Medical. https://appetitewellbeing.com/news/20200707/Faulty-immune-response-to-SARS-CoV-2-one-of-the-main-causes-of-death.aspx. (accessed January 18, 2026).

  • Harvard

    Thomas, Liji. 2023. Faulty immune response to SARS-CoV-2 one of the main causes of death. News-Medical, viewed 18 January 2026, https://appetitewellbeing.com/news/20200707/Faulty-immune-response-to-SARS-CoV-2-one-of-the-main-causes-of-death.aspx.

Comments

The opinions expressed here are the views of the writer and do not necessarily reflect the views and opinions of News Medical.
Post a new comment
Post

Sign in to keep reading

We're committed to providing free access to quality science. By registering and providing insight into your preferences you're joining a community of over 1m science interested individuals and help us to provide you with insightful content whilst keeping our service free.

or

While we only use edited and approved content for Azthena answers, it may on occasions provide incorrect responses. Please confirm any data provided with the related suppliers or authors. We do not provide medical advice, if you search for medical information you must always consult a medical professional before acting on any information provided.

Your questions, but not your email details will be shared with OpenAI and retained for 30 days in accordance with their privacy principles.

Please do not ask questions that use sensitive or confidential information.

Read the full Terms & Conditions.

You might also like...
How pandemic viruses spread across U.S. cities before anyone notices