To aid in assessing the impact of chemicals and drugs on cilia function in the small airway epithelium, the lung cilia beat frequency analysis in vitro assay is the ideal option.
Using the physiologically relevant lung small airway epithelial cell (SAEC) model in air-liquid interface (ALI) culture, the assay accurately predicts in vivo results. The SAEC toxicity assay offers added value as it has been functionally validated and streamlined to deliver a sensitive evaluation of numerous functional parameters of beating cilia in healthy and unhealthy conditions.
An optimized setup for increased sensitivity captured high-definition videos of beating ciliated cells. This configuration uses the proprietary CiliaBeat software from Newcells, which produces precise datasets quickly. These datasets enable confident decision-making by offering comprehensive, objective insights into how drugs affect SAEC activity and cilia beating frequency.
Assay outputs
- Ciliary beat frequency histogram
- Beating cilia heatmap
- Ciliary beat frequency
- Percentage area covered by active cilia
Models
Service
- Ciliary beat frequency (cbf) analysis on SAEC model
Timeline
Outsource experiments to Newcells Biotech
- Use the proprietary CiliaBeat software to collect accurate, predictive data and confidently progress with in vivo research
- Newcells' researchers work closely alongside clients to develop and perform studies customized to each hypothesis at its modern facilities before providing an extensive study report
- Obtain quick and reliable study data that provides critical insights into the impact of compounds on cilia activity of lung small airway cells by utilizing Newcells' high-sensivity ciliary beating assay service
Assay Design. Source: Newcells Biotech
| Assay Design |
| Cell model |
Primary lung SAEC model that includes all major cell type
of the lung epithelium:
1. Basal cells
2. Club cells
3. Goblet cells
4. Ciliated cells |
| Species |
Human |
| Assay Format |
24-well ALI |
| Assay Readouts |
1. Ciliary beat frequency
2. Percentage area covered by active cilia
3. Ciliary beat frequency histogram
4. Beating cilia heatmap |
| Biological variation |
N=2 validated donors |
| Technical replicates |
N=6 technical replicates |
Assay treatment
window |
Per study specifications (up to 42 days) |
High-sensitivity, easy-to-read datasets
The ciliary beat frequency analysis assay can detect frequency alterations as low as 0.25 Hz and identify the most efficacious compounds to proceed throughout drug development. Simplifying the interpretation of extensive datasets, the CiliaBeat software delivers a clear overview of how compounds impact beating to encourage rapid decision-making and speed up drug development.

Sensitive, high-resolution readouts from CiliaBeat software – ciliary beat frequency histogram depicting the average frequency and heatmap showing cilia distribution with color-coded frequency. Image Credit: Newcells Biotech
Disease-like conditions such as Chronic Obstructive Pulmonary Disease (COPD)
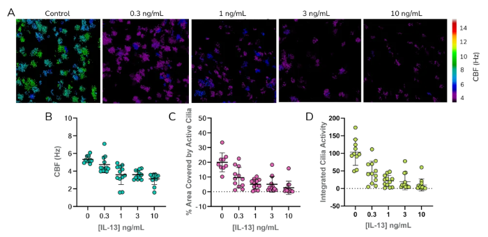
COPD-like in vivo conditions can be imitated by treating the lung SAEC model with IL-13 and analyzing the cilia beat frequency to predict drug efficacy clinical translation.

Validation of COPD-like conditions is demonstrated by changes in percentage area covered by active cilia and ciliary beat frequency due to IL-13 treatment of SAEC cultures is demonstrated through the (A) heatmaps and (B) ciliary beat frequency (C) Percentage area covered by active cilia and (D) Integrated Cilia activity with changing IL-13 concentrations generated using CiliaBeat software. Image Credit: Newcells Biotech
Compound efficacy testing
Bronchodilator compounds such as the β2-adrenergic receptor agonist Procaterol can be analyzed to determine their effect on the percentage of active cilia and ciliary beat frequency. This aids in assessing how well they work to reverse COPD-like conditions modeled using IL-13.

Dataset showing effect of Procaterol on IL-13 treated SAECs A) Heatmaps showing increase in percentage area covered by active cilia and ciliary beat frequency with Procaterol dose B) Increasing CBF with time C) and D) Increase in percentage area covered by active cilia and beat frequency with change in Procaterol concentration. Image Credit: Newcells Biotech
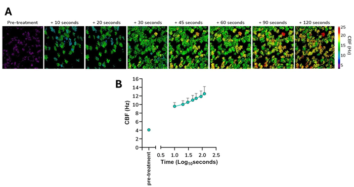
Analysis of compound with rapid effect
High-speed imaging and data acquisition allow analyzing compounds that immediately impact ciliary beating. Drug molecules such as Adenosine Triphosphate (ATP) that affect ciliary beating after seconds of treatment initiation can be assessed utilizing real-time tracking across a particular region of interest.

(A) Heatmaps showing increase in active cilia and ciliary beat frequency with time (B) Increase in average ciliary beat frequency post-treatment with ATP. Image Credit: Newcells Biotech