The most recent and sophisticated multi-component transfection reagent, FuGENE® 4K, was created to transfer DNA into both difficult and routine mammalian cell lines.

FuGENE® 4K, which builds on prior eras of FuGENE® technology, offers gentle, low-toxicity transfection that users have learned to expect from FuGENE® reagents while efficiently delivering DNA into a variety of cell lines.

Users are able to obtain higher transfection efficiencies than leading competitors’ reagents while simultaneously reducing impacts on cell health to get the most out of transfection-based experiments.

FuGENE® 4K is the best option for producing proteins and viruses since it uses animal-free chemicals and performs well in HEK293 and CHO cells. Users can get better results with less optimization using a quick and simple approach, which also saves critical lab time.

Image

Image Credit: Promega Corporation

Most effective broad-spectrum DNA transfection reagent

  • Reduces influence on cell viability with a mild reagent
  • Ideal for protein and virus production
  • Transfection with high efficiency in both difficult and common cell lines
  • Free sample available to evaluate with your cell type

Size

  • 1 ml
  • 5×1 ml

Unbeatable transfection efficiency with minimal effect on cell health

Image

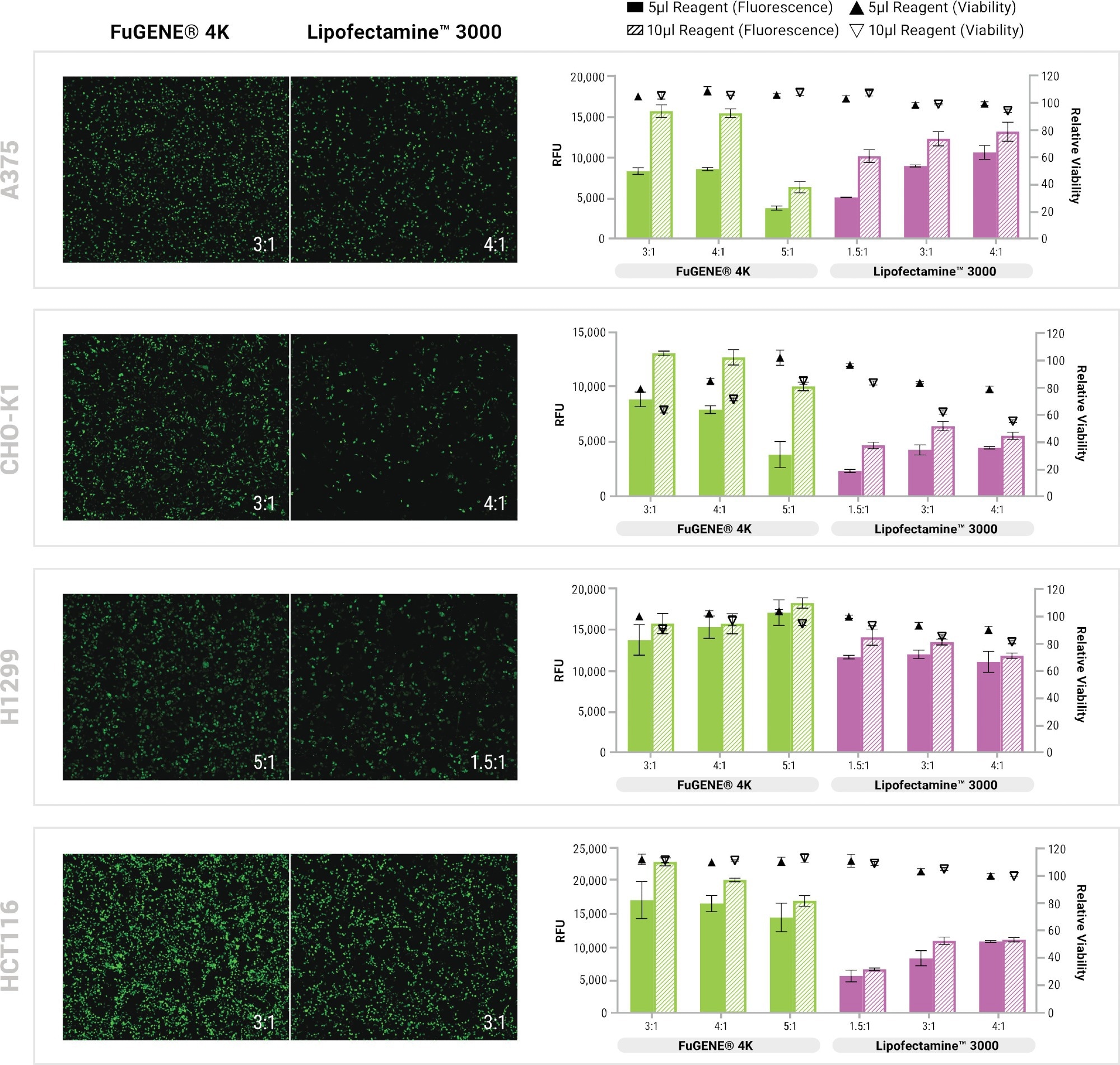
FuGENE® 4K reagent delivers improved DNA transfection performance while minimizing impact on cell health. A375, CHO-K1, H1299 and HCT116 cell lines were transfected with a GFP expression construct using FuGENE® 4K or Lipofectamine™ 3000 (ThermoFisher Scientific) with varying reagent:DNA ratios. After 48 hours, cells in a clear-bottom plate were measured for total GFP fluorescence. Cell viability was measured on a duplicate plate using the CellTiter-Glo® Luminescent Cell Viability Assay. Image Credit: Promega Corporation

Work with the best mammalian cell line for research

FuGENE® 4K-DNA transfection reagent for research

FuGENE® 4K reagent outperforms Lipofectamine™ 3000 across many cell lines. A variety of cell lines were seeded and subsequently transfected with GFP-expressing plasmid using FuGENE® 4K or Lipofectamine™ 3000 transfection reagent. Transfection efficiency was determined using flow cytometry to count cells expressing GFP. Cell viability was determined using propidium iodide dye. Image Credit: Promega Corporation

Specifications

What is in the box?

Source: Promega Corporation

Item Part # Size
FuGENE® 4K Transfection Reagent E591A 1 × 1 ml

 

Use restrictions

  • Solely for research purposes. It is not advised for use in diagnostic procedures.

Storage conditions

  • 2 °C–10 °C

Patents and disclaimers

A Limited Use Label License (LULL) is included when purchasing FuGENE® 4K.

All applicable laws, rules, and regulations must be followed by the users when using this product. Reverse engineering this product is not permitted.

If the customer is unwilling to accept these terms, the distributor from whom the product was purchased will accept the product’s return and issue a full refund. However, the user must consent to be bound by the terms of this restricted use statement if the product is opened.

Other Equipment by this Supplier

While we only use edited and approved content for Azthena answers, it may on occasions provide incorrect responses. Please confirm any data provided with the related suppliers or authors. We do not provide medical advice, if you search for medical information you must always consult a medical professional before acting on any information provided.

Your questions, but not your email details will be shared with OpenAI and retained for 30 days in accordance with their privacy principles.

Please do not ask questions that use sensitive or confidential information.

Read the full Terms & Conditions.